GM Service Manual Online
For 1990-2009 cars only
Makes
🢒
GMC_Truck
🢒
2000
🢒
Jimmy - 2WD
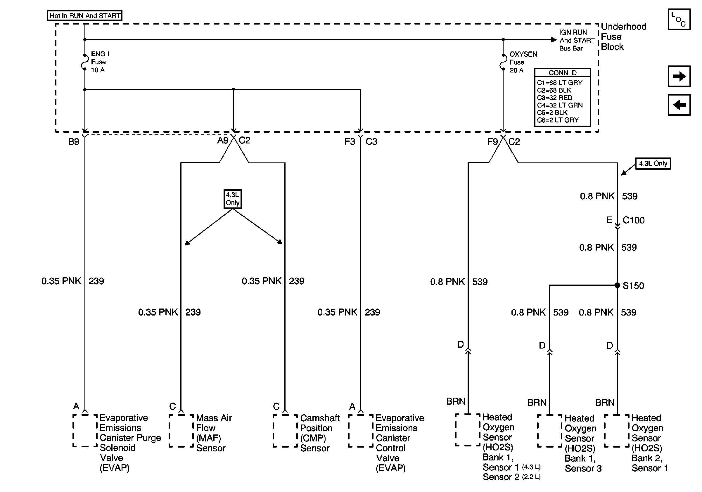
🢒 ENG I and OXYSEN Fuses
ENG I and OXYSEN Fuses
ENG I and OXYSEN Fuses
Power and Grounding Components
ECM I Fuse
IGN E, RDO IGN Fuses and Power Window Circuit Breaker
IGN C, IGN A Fuses and Ignition and Start Switch
Power and Grounding Connector End Views