GM Service Manual Online
For 1990-2009 cars only

Object Number: 622989  Size: MF
Handling ESD Sensitive Parts Notice
Handling ESD Sensitive Parts Notice
Engine Controls Components
Engine Controls Schematics
OBD II Symbol Description Notice
VCM Connector End Views

Circuit Description

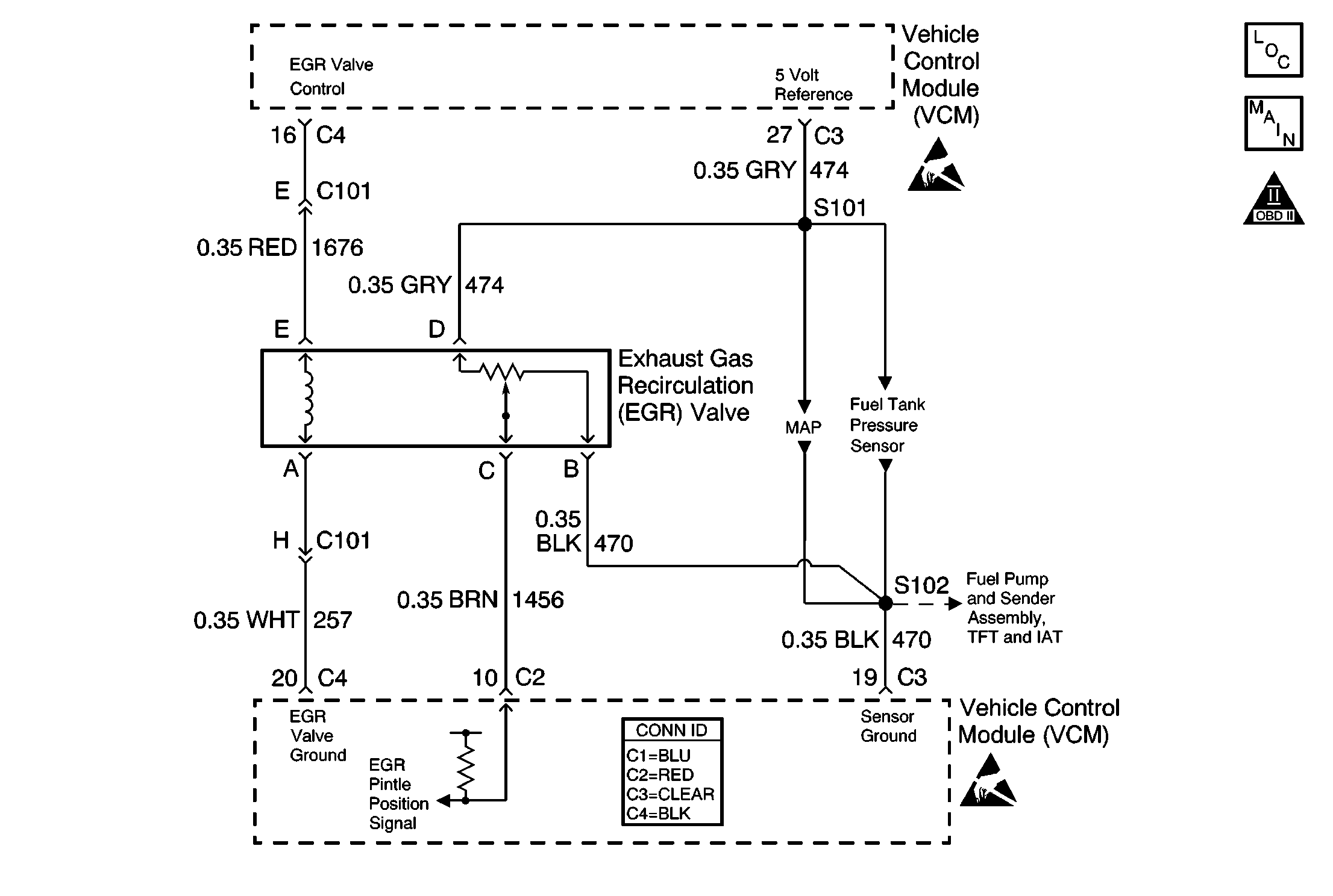
An exhaust gas recirculation (EGR) system is used in order to lower oxides of nitrogen (NOx) emission levels caused by high combustion temperatures. The EGR accomplishes this by feeding small amounts of exhaust gases back into the combustion chamber. When the air/fuel mixture is diluted with the exhaust gases, combustion temperatures are reduced.

A linear EGR valve is used on this system. The linear EGR valve is designed in order to accurately supply exhaust gases to the engine without the use of intake manifold vacuum. The valve controls exhaust flow going into the intake manifold from the exhaust manifold through an orifice with a control module controlled pintle valve. The control module commands the EGR by applying a 12 volt duty cycle to the EGR valve. This can be monitored on a scan tool as desired EGR position.

The control module can monitor the pintle position with the EGR pintle position signal. This sensor uses a variable resistor with a 5 volt reference, a signal circuit, and a ground. The signal circuit monitors changes in voltage on the variable resistor as the pintle moves.

Conditions for Running the DTC

    • The ECT is between 80-120°C (176-248°F).
    • The IAT is less than 100°C (212°F).
    • The desired EGR position is more than 15 percent.

Conditions for Setting the DTC

    • The EGR pintle position voltage is 0.29 volt or more with the EGR valve commanded closed.
    • The above condition exists for more than 10 seconds.

Action Taken When the DTC Sets

    • The control module illuminates the malfunction indicator lamp (MIL) if a failure is detected during 2 consecutive key cycles.
    • The control module sets the DTC and records the operating conditions at the time the diagnostic failed. The failure information is stored in the scan tool Freeze Frame/Failure Records.

Conditions for Clearing the MIL or DTC

    • The control module turns OFF the MIL after 3 consecutive drive trips when the test has run and passed.
    • A history DTC will clear if no fault conditions have been detected for 40 warm-up cycles. A warm-up cycle occurs when the coolant temperature has risen 22°C (40°F) from the startup coolant temperature and the engine coolant reaches a temperature that is more than 70°C (158°F) during the same ignition cycle.
    • Use a scan tool in order to clear the DTCs.

Diagnostic Aids

This diagnostic will detect the EGR pintle position not returning to the learned closed position due to foreign material lodged in the pintle seating area, or due to a defective EGR valve. The VCM will command the EGR valve fully open to attempt to clear the valve of any foreign material, although the vehicle must be at cruising speed for this to occur. If the third attempt to clear the valve is unsuccessful, the code P1404 will set.

An intermittent may be caused by any of the following conditions:

    • A poor connection
    • Rubbed through wire insulation
    • A broken wire inside the insulation

Thoroughly inspect any circuitry that is suspected of causing the intermittent complaint. Refer to Testing for Intermittent Conditions and Poor Connections in Wiring Systems.

If a repair is necessary, refer to Wiring Repairs or Connector Repairs in Wiring Systems.

Test Description

The numbers below refer to the step numbers on the diagnostic table.

  1. Commanding the EGR valve open and closed determines whether the EGR system can control the EGR valve accurately and if the EGR valve will return to the fully closed position. Not all vehicles will display actual EGR at 100 percent.

  2. When the EGR valve harness connector is disconnected, the scan tool should display the Actual EGR Position as 0 percent. If it does not, the malfunction lies either in the EGR signal circuit or the VCM.

  3. If the EGR valve 5.0 volt reference is shorted to voltage, the DMM will read battery voltage and additional DTCs may be set.

  4. Clearing the DTCs is a very important step for this diagnostic. The clearing function allows the EGR valve to relearn a new minimum pintle position as the old position was inaccurate due to the malfunction that caused the DTC. If the VCM sees an EGR command, the new minimum pintle position will not be learned.

DTC P1404 - Exhaust Gas Recirculation (EGR) Valve Closed Pintle Position

Step

Action

Values

Yes

No

1

Did you perform the Powertrain On-Board Diagnostic (OBD) System Check?

--

Go to Step 2

Go to Powertrain On Board Diagnostic (OBD) System Check

2

  1. Start the engine.
  2. Install the scan tool.
  3. Command the EGR valve to the specified values and back to 0 percent.

Does the actual EGR position follow the commanded EGR position and return to 0 percent?

20%, 50%, 70%, 100%

Go to Step 3

Go to Step 4

3

This DTC is intermittent.

Are any additional DTCs stored?

--

Go to applicable DTC

Go to Diagnostic Aids

4

Disconnect the EGR valve harness connector.

Is the Actual EGR Position near the specified value?

0%

Go to Step 6

Go to Step 5

5

  1. Check the EGR valve pintle position signal circuit for a short to voltage.
  2. Repair as necessary. Refer to Wiring Repairs in Wiring Systems.

Did you find a problem?

--

Go to Step 12

Go to Step 11

6

Probe the EGR valve 5 volt reference circuit at the EGR valve harness connector with a DMM connected to a ground.

Is the voltage near the specified value?

5.2 V

Go to Step 7

Go to Step 8

7

Probe the EGR valve feed control circuit at the EGR valve harness connector with a test lamp connected to a ground.

Is the test lamp ON?

--

Go to Step 9

Go to Step 10

8

  1. Check the EGR valve 5 volt reference circuit for a short to voltage.
  2. Repair as necessary. Refer to Wiring Repairs in Wiring Systems.

Did you find a problem?

--

Go to Step 12

Go to Step 11

9

  1. Check the EGR valve feed control circuit for a short to voltage.
  2. Repair as necessary. Refer to Wiring Repairs in Wiring Systems.

Did you find a problem?

--

Go to Step 12

Go to Step 11

10

Replace the EGR valve. Refer to Exhaust Gas Recirculation Valve Replacement .

Is the action complete?

--

Go to Step 12

--

11

Important: The replacement VCM must be programmed.

Replace the VCM. Refer to VCM Replacement/Programming .

Is the action complete?

--

Go to Step 12

--

12

  1. Use the scan tool in order to Clear the DTCs.
  2. Start the engine.
  3. Allow the engine to idle until the engine reaches normal operating temperature.
  4. Select DTC and the Specific DTC function.
  5. Enter the DTC number which was set.
  6. Operate the vehicle within the Conditions for Setting this DTC, until the scan tool indicates that the diagnostic Ran.

Does the scan tool indicate that this diagnostic Passed?

--

Go to Step 13

Go to Step 2

13

Does the scan tool display any additional undiagnosed DTCs?

--

Go to applicable DTC

System OK