GM Service Manual Online
For 1990-2009 cars only
Makes
🢒
GMC_Truck
🢒
2007
🢒
Sierra - 2WD
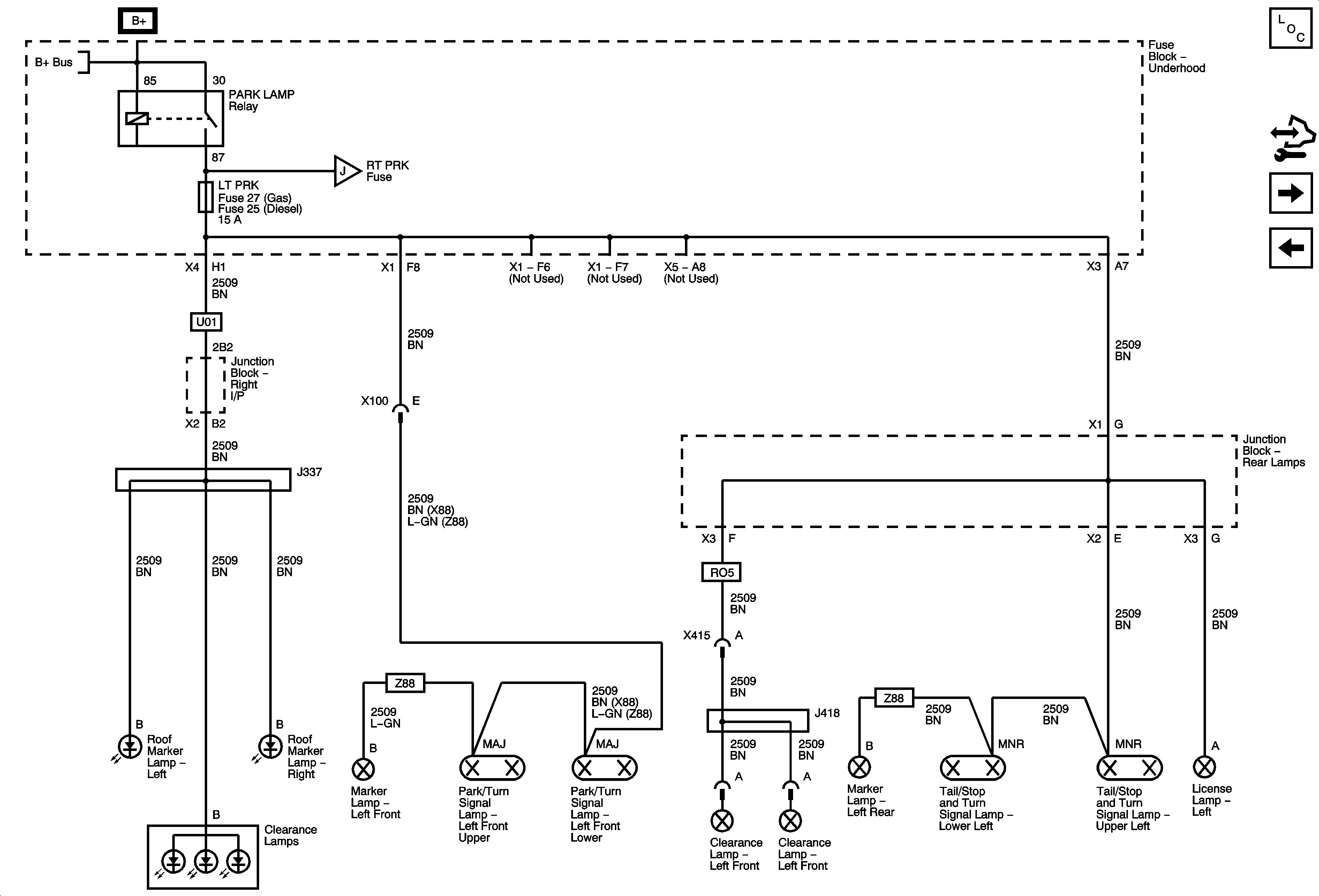
🢒 LT PRK Fuse
LT PRK Fuse
LT PRK Fuse
Master Electrical Component List
Control Module References
RT PRK and TRLR PRK Fuses
DRL, DRL 2, FOG LAMP, LO HDLP-LT, LO HDLP-RT, HI HDLP-LT and HI HDLP-RT Fuses
B+ Bus - 2 of 3
RT PRK and TRLR PRK Fuses