GM Service Manual Online
For 1990-2009 cars only
Makes
🢒
HUMMER
🢒
2005
🢒
H2
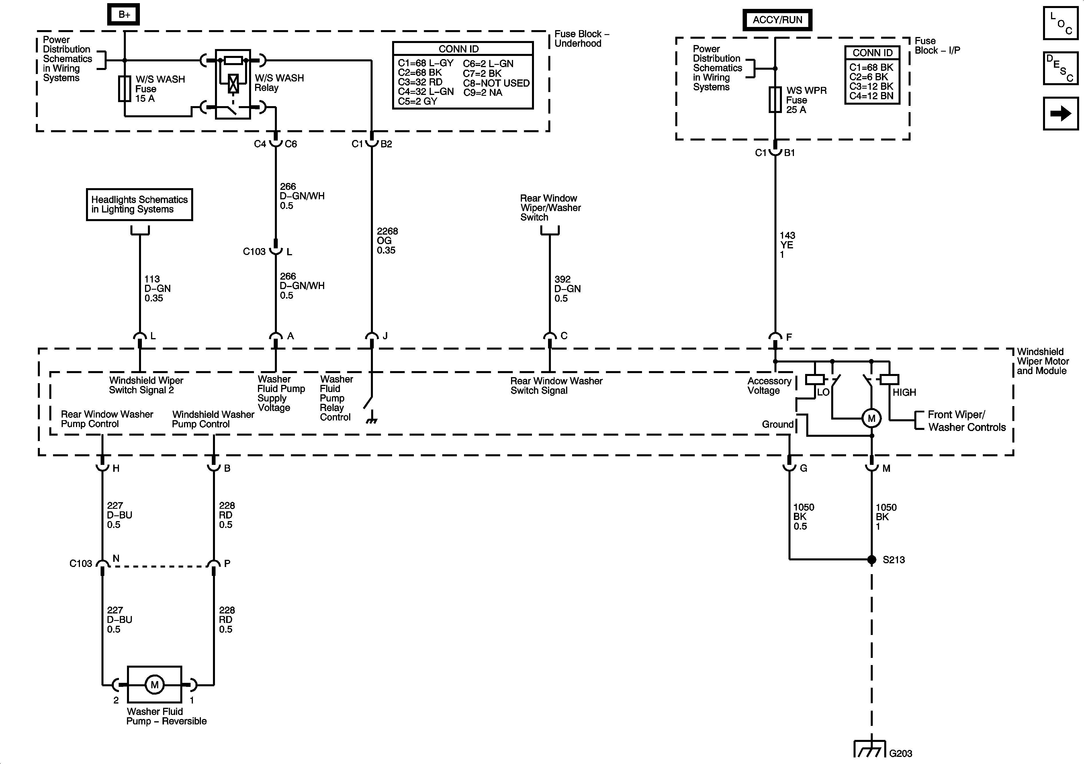
🢒 Front Wiper/Washer Power, Ground, and Motors
Front Wiper/Washer Power, Ground, and Motors
Front Wiper/Washer Power, Ground, and Motors
Master Electrical Component List
Wiper/Washer System Description and Operation
Front Wiper/Washer Controls
B+Bus
Headlamp Controls, Switches, and Ambient Light Sensor
Rear Wiper Controls and Washer Fluid Level Sensor
ACCY/RUN and RUN/START Bus Bars
Front Wiper/Washer Controls
CKT 1050: G203, S302, S303, S351, and S215