GM Service Manual Online
For 1990-2009 cars only
Makes
🢒
HUMMER
🢒
2007
🢒
H2
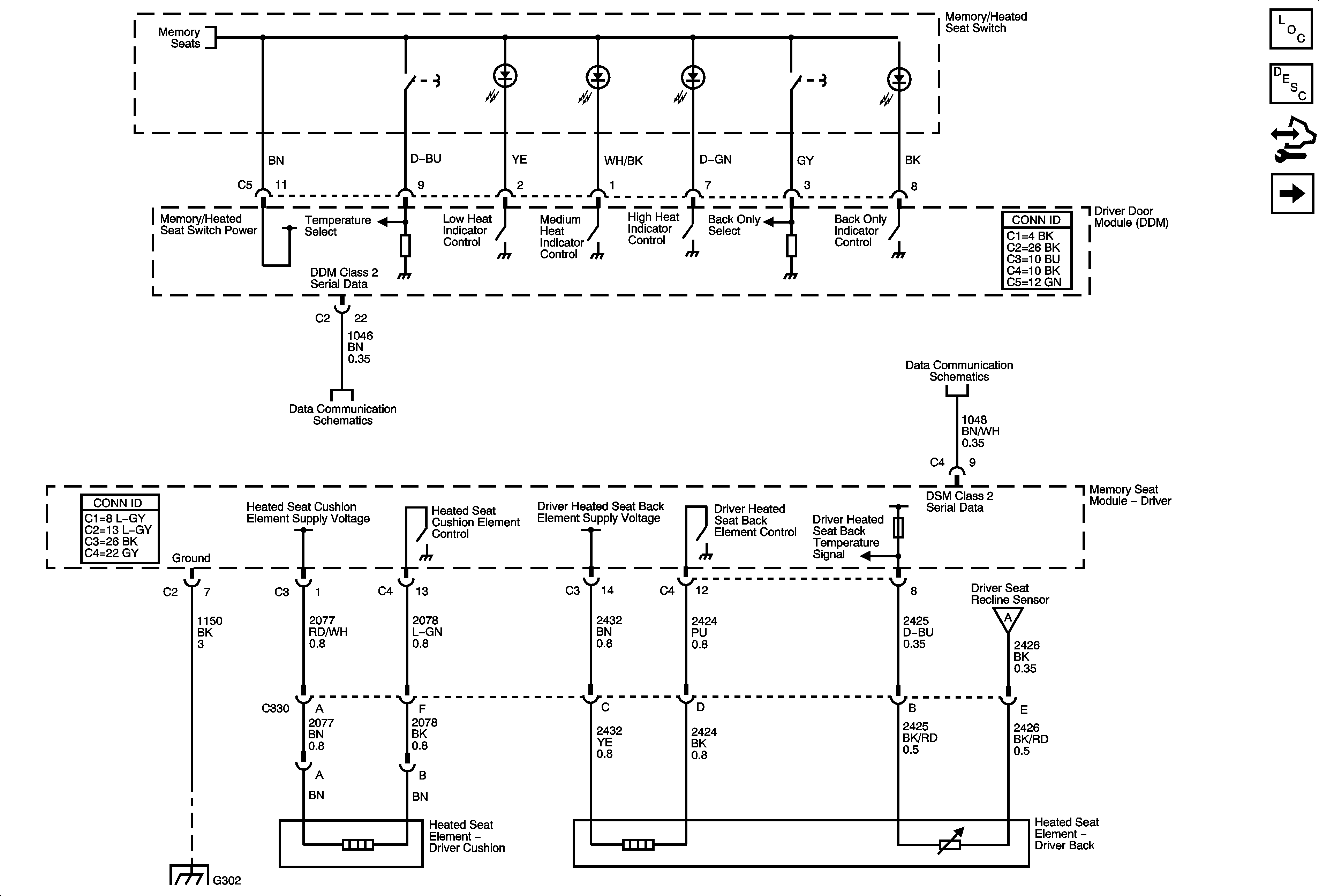
🢒 Heated Driver Seat
Heated Driver Seat
Heated Driver Seat
Master Electrical Component List
Heated Seats Description and Operation (Front)
Control Module References
Heated Passenger Seat
Memory Controls
Power, Ground, DLC and Splice Pack SP205
SP206 and SP207
G302, G304, and G306