GM Service Manual Online
For 1990-2009 cars only
Makes
🢒
HUMMER
🢒
2007
🢒
H2
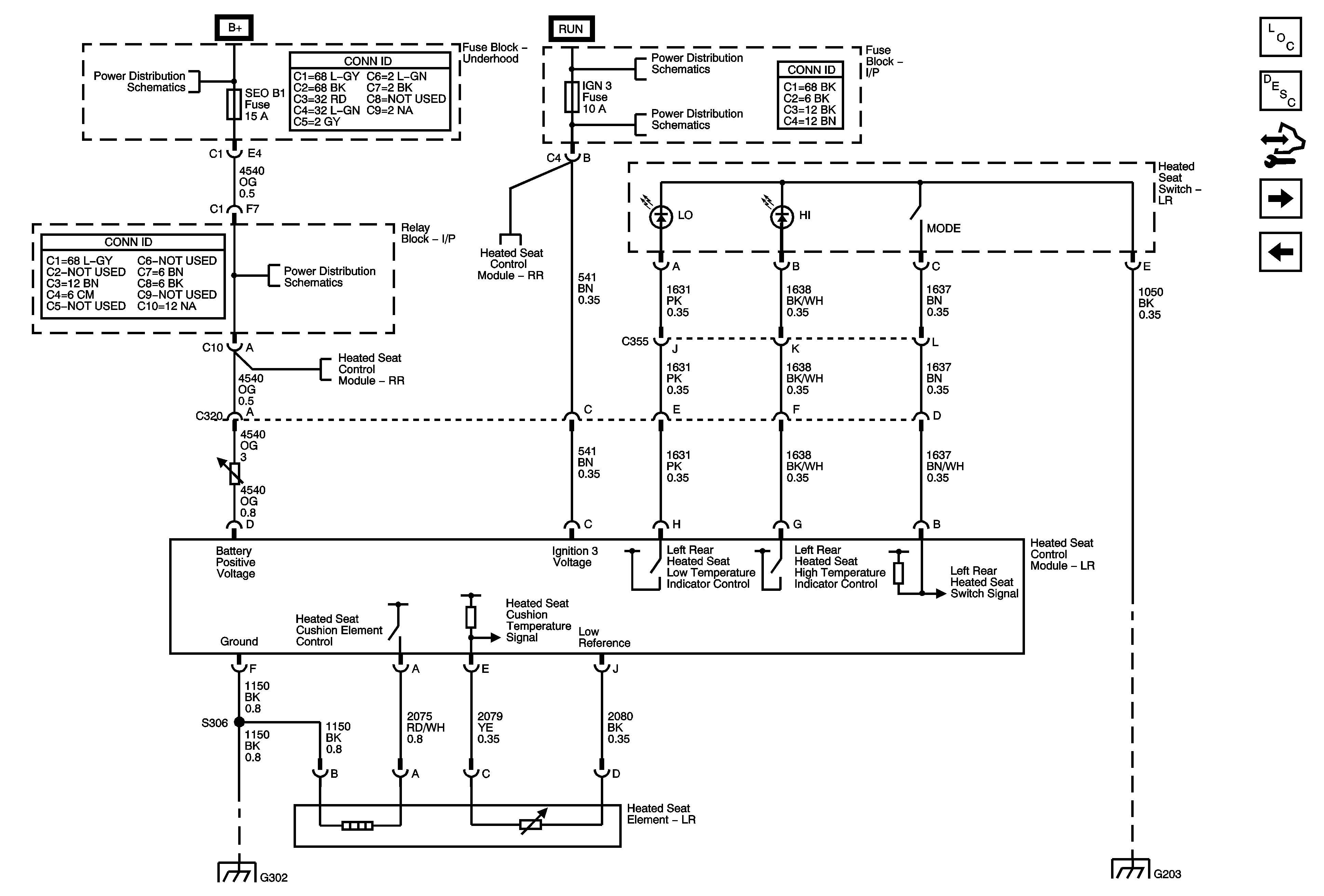
🢒 Left Rear Heated Seat
Left Rear Heated Seat
Left Rear Heated Seat
Master Electrical Component List
Heated Seats Description and Operation (Rear)
Control Module References
Right Rear Heated Seat
Heated Passenger Seat
B+ Bus
HVAC/ECAS, IPC/DIC, PCM B, SEO B1, SEO B2, TBC BATT, and TREC Fuses
Right Rear Heated Seat
Right Rear Heated Seat
Ignition Switch - ACY/RUN/START, RUN and Start Bus Bars, and CRANK and IGN A Fuses
4WD, BRAKE, CRUISE, HVAC 1, and IGN 3 Fuses
G302, G304, and G306
G203 - 1 of 3