GM Service Manual Online
For 1990-2009 cars only
Makes
🢒
HUMMER
🢒
2007
🢒
H2
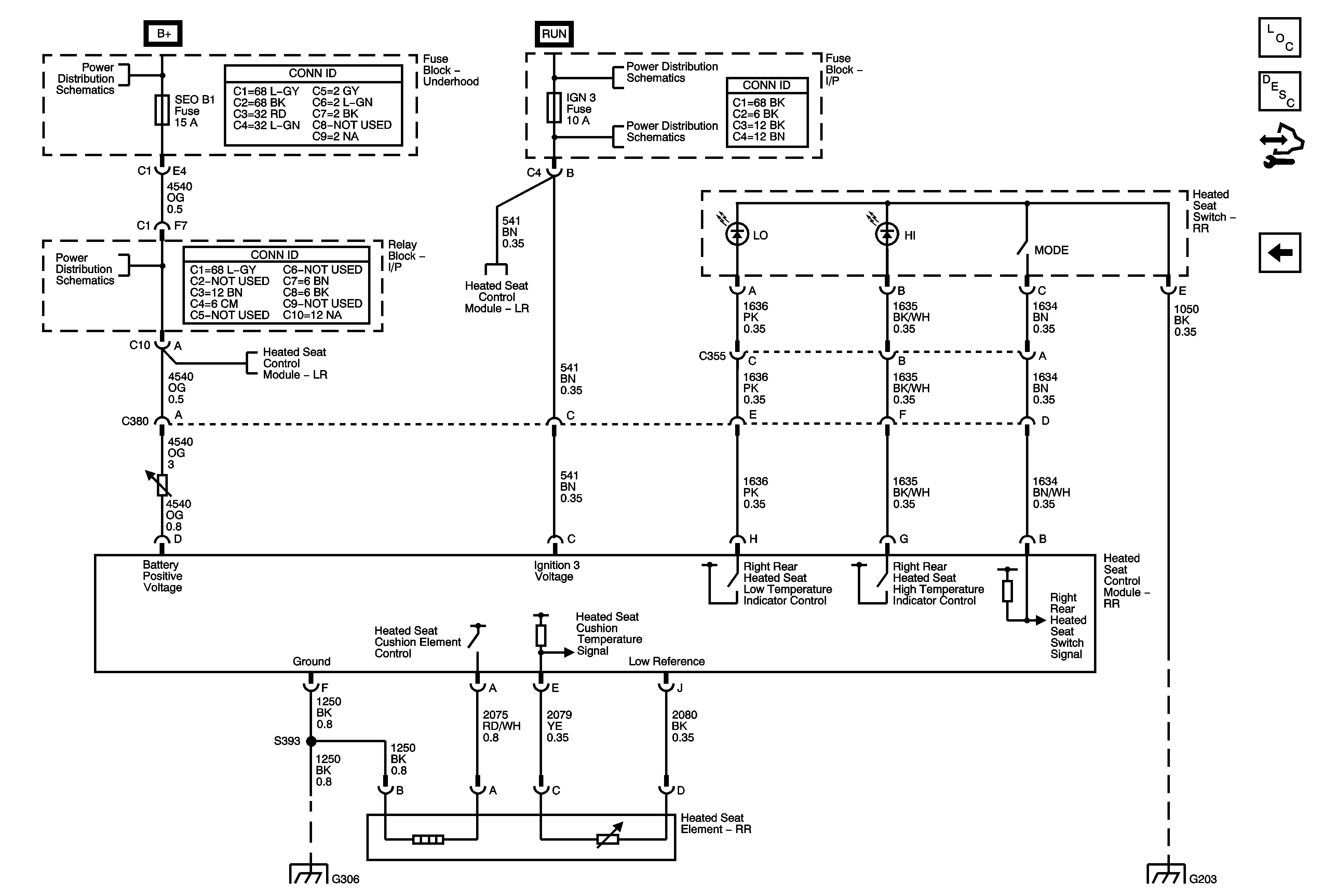
🢒 Right Rear Heated Seat
Right Rear Heated Seat
Right Rear Heated Seat
Master Electrical Component List
Heated Seats Description and Operation (Rear)
Control Module References
Left Rear Heated Seat
B+ Bus
HVAC/ECAS, IPC/DIC, PCM B, SEO B1, SEO B2, TBC BATT, and TREC Fuses
Left Rear Heated Seat
Left Rear Heated Seat
Ignition Switch - ACY/RUN/START, RUN and Start Bus Bars, and CRANK and IGN A Fuses
4WD, BRAKE, CRUISE, HVAC 1, and IGN 3 Fuses
G302, G304, and G306
G203 - 1 of 3