GM Service Manual Online
For 1990-2009 cars only
Makes
🢒
HUMMER
🢒
2006
🢒
H3
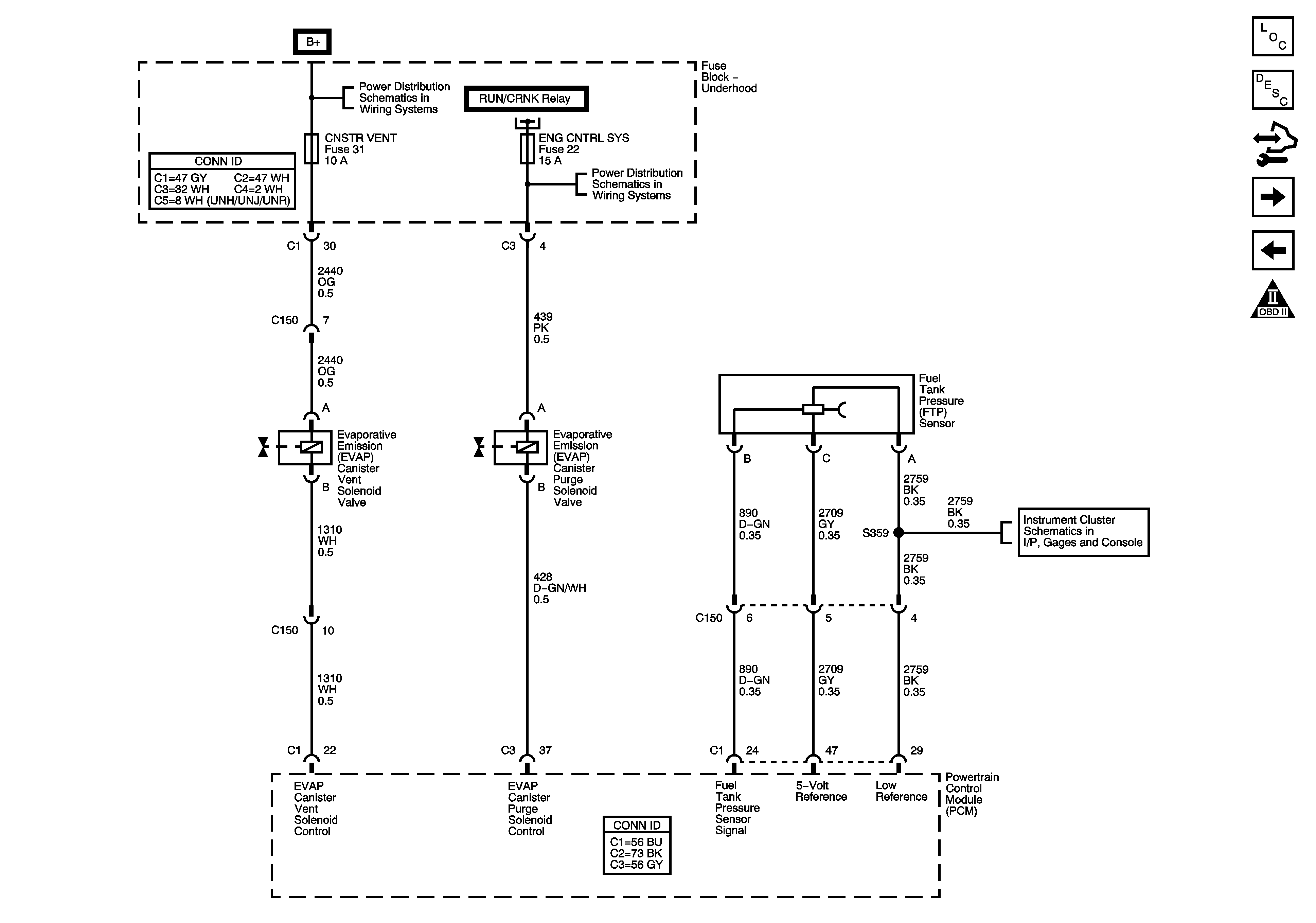
🢒 Fuel and EVAP Controls
Fuel and EVAP Controls
Fuel and EVAP Controls
Master Electrical Component List
Powertrain Control Module Description
Control Module References
Controlled/Monitored Subsystem and Transmission References
Fuel Injection Controls
Engine Controls Schematic Icons
B+ Bus - Underhood Fuse Block - 1 of 2
Module Power, Ground, Serial Data, MIL, and DLC
Gages