GM Service Manual Online
For 1990-2009 cars only
Makes
🢒
HUMMER
🢒
2007
🢒
H3
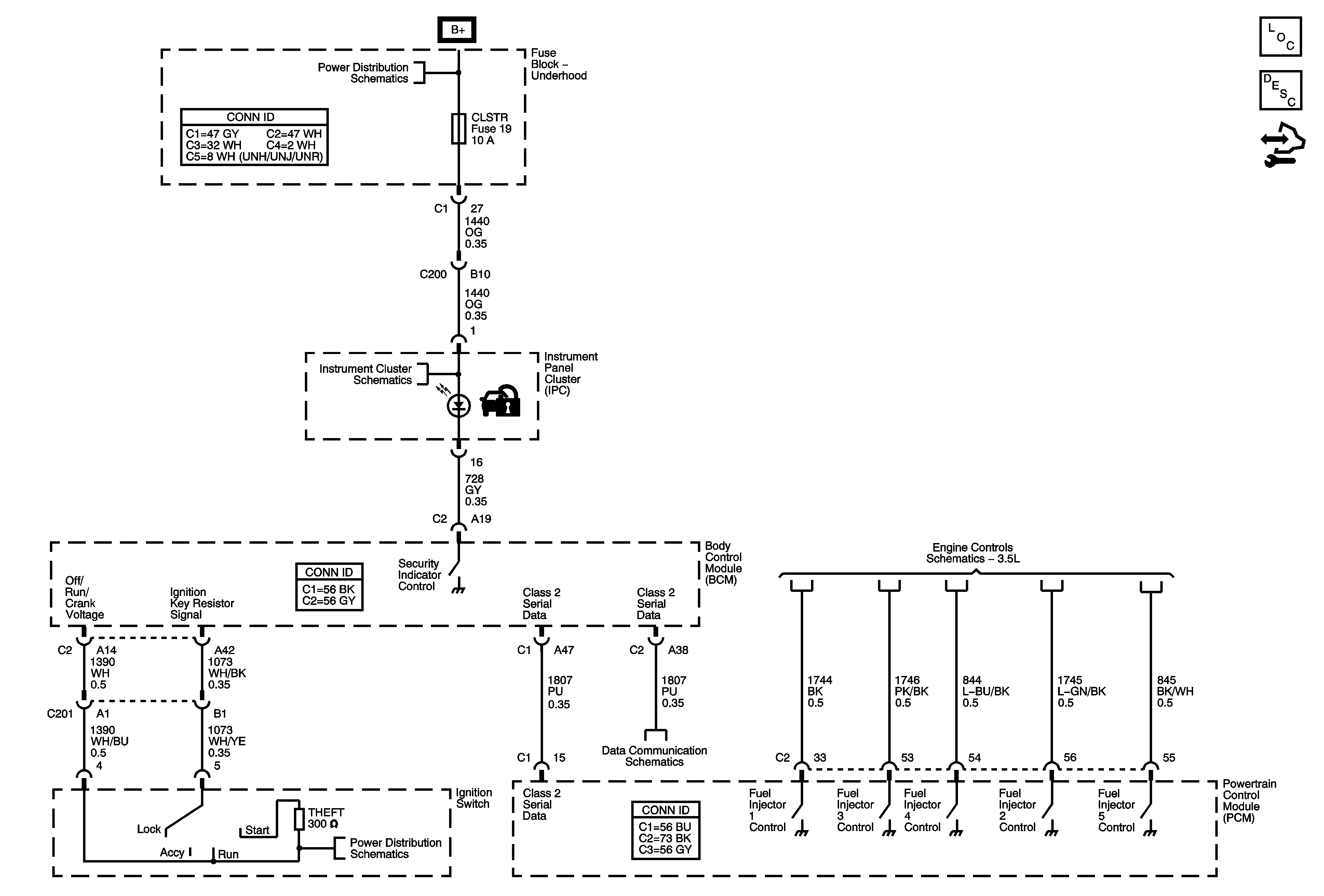
🢒 Vehicle Theft Deterrent
Vehicle Theft Deterrent
Vehicle Theft Deterrent
Master Electrical Component List
Immobilizer Description and Operation
Control Module References
B+ Bus - Underhood Fuse Block - 1 of 2
Power, Ground, MIL, and Security
Fuel Injection Controls
Data Link Connector (DLC) Schematics
Ignition Switch and BATT IGN SWTCH Fuse