GM Service Manual Online
For 1990-2009 cars only
Makes
🢒
HUMMER
🢒
2007
🢒
H3
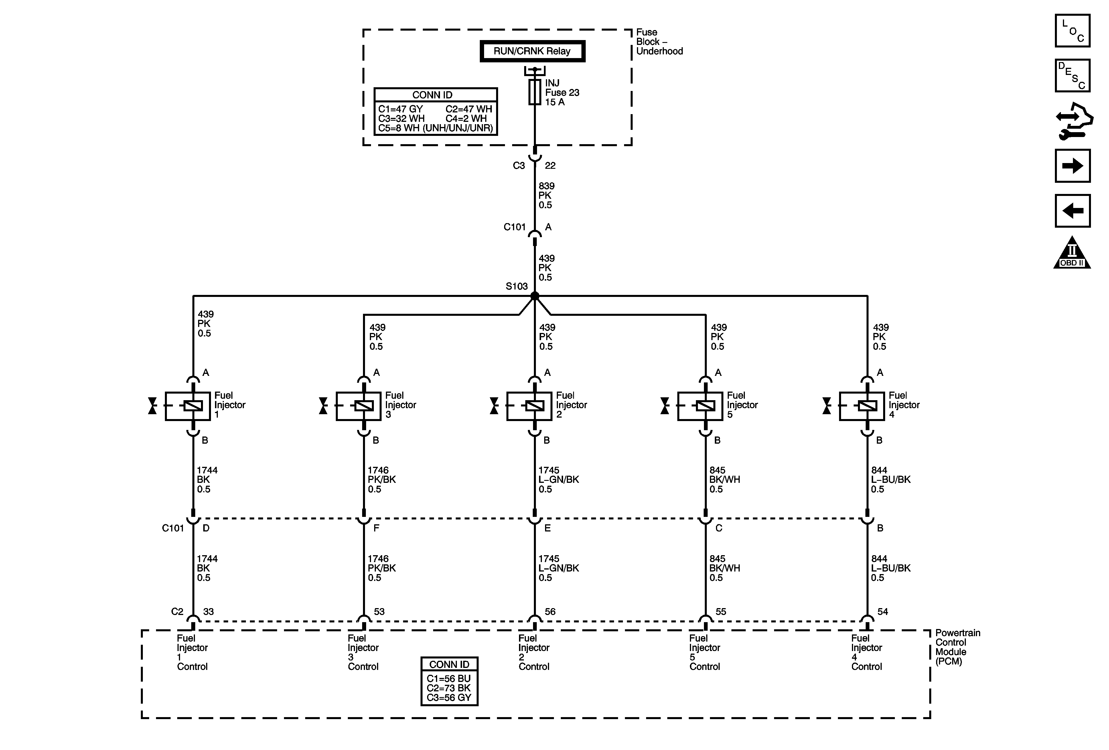
🢒 Fuel Injection Controls
Fuel Injection Controls
Fuel Injection Controls
Master Electrical Component List
Powertrain Control Module Description
Control Module References
Fuel and EVAP Controls
Fuel Controls
Engine Controls Schematic Icons
Module Power, Ground, Serial Data, MIL, and DLC