GM Service Manual Online
For 1990-2009 cars only
Makes
🢒
HUMMER
🢒
2007
🢒
H3
🢒 Fuel and EVAP Controls
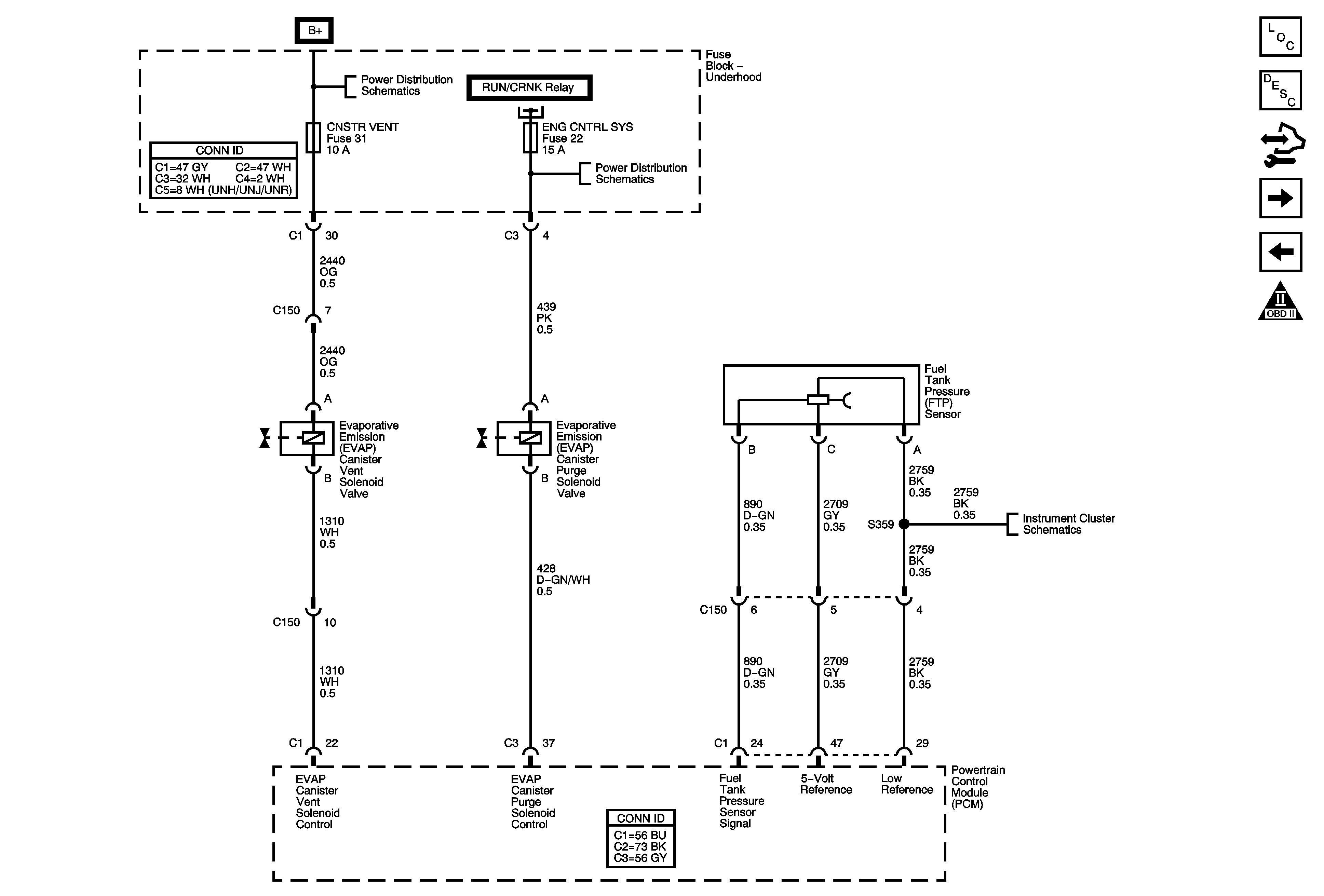
Fuel and EVAP Controls
Fuel and EVAP Controls
Master Electrical Component List
Powertrain Control Module Description
Control Module References
Device Controls - K18
Fuel Injection Controls
Engine Controls Schematic Icons
B+ Bus - Underhood Fuse Block - 1 of 2
Module Power, Ground, Serial Data, MIL, and DLC
RUN/CRNK Relay Bus - 3 of 3, ENG CNTRL SYS, INJ, and PCM-I Fuses
Gages