GM Service Manual Online
For 1990-2009 cars only
Makes
🢒
Holden
🢒
2006
🢒
Barina
🢒 Interior Lts - Lamp Control Module
Interior Lts - Lamp Control Module
Lamp Control Module
Master Electrical Component List
Interior Lts - Courtesy Lamps
Power Distribution - Battery Feed
Power Distribution - Battery Feed
Power Distribution - Battery Feed
Power Distribution - Battery Feed
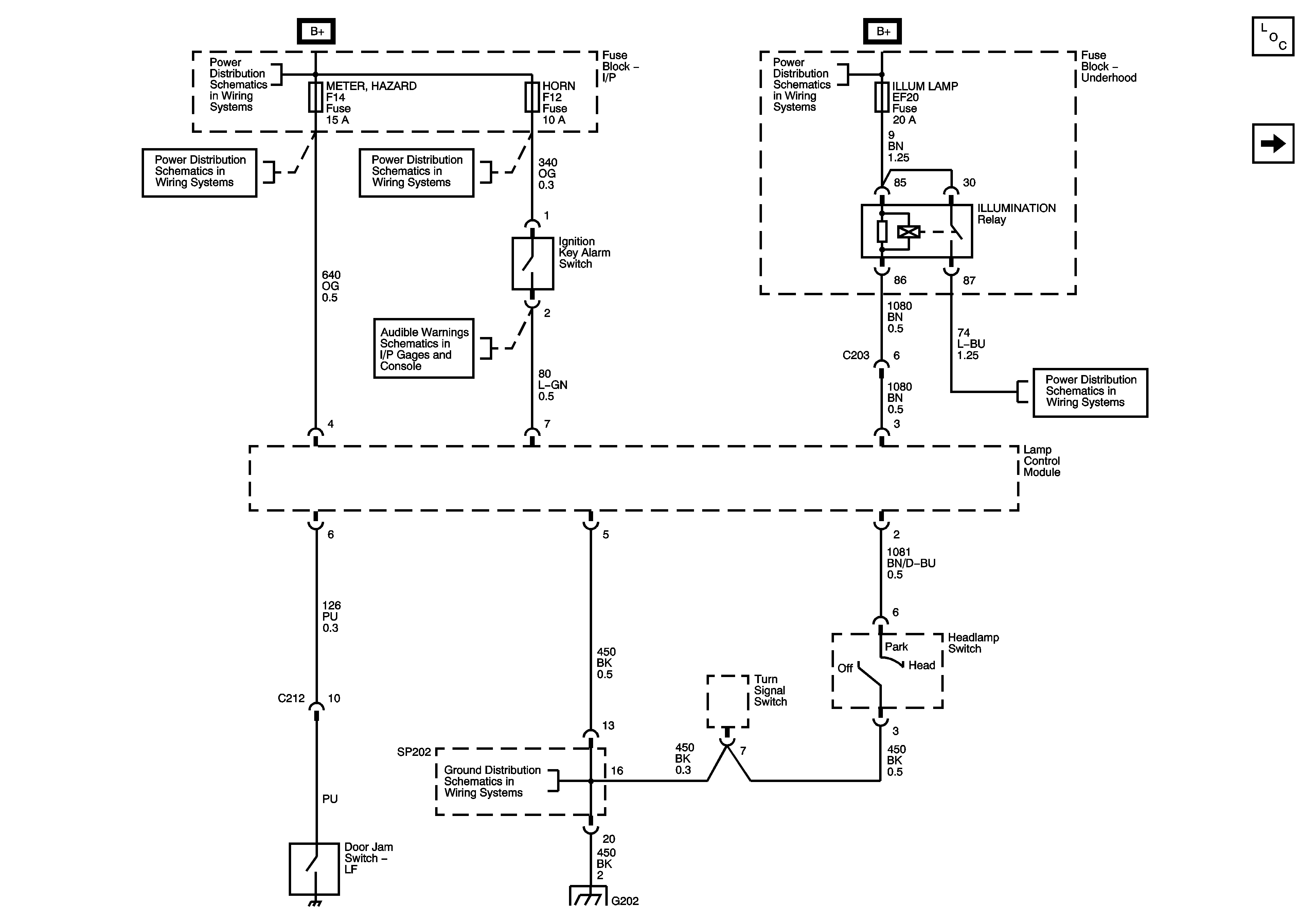
06 S Car Aveo Figure for Graphic 1630267
Power Distribution - Battery Feed
Ground Distribution - G101, G102, G105
Ground Distribution - G101, G102, G105