GM Service Manual Online
For 1990-2009 cars only
Makes
🢒
Holden
🢒
2008
🢒
Barina
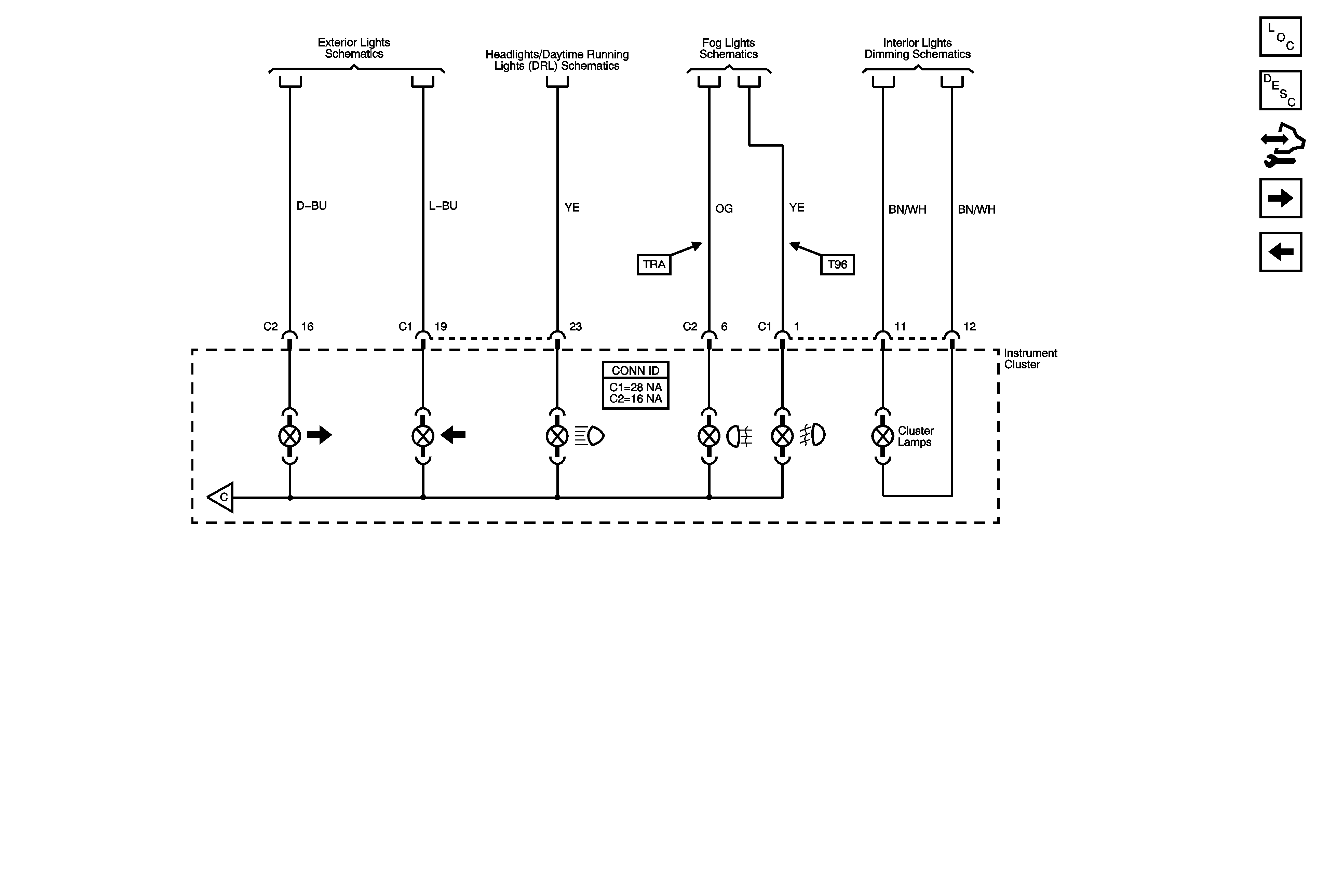
🢒 Turn, High Beam, Fog Indicators, Instrument Cluster Illumination
Turn, High Beam, Fog Indicators, Instrument Cluster Illumination
Turn, High Beam, Fog Indicators, Instrument Cluster Illumination
Master Electrical Component List Notchback
Instrument Panel Description
Control Module References
Charge, Brake, MIL, Seat Belt, Air Bag, Oil Pressure, HOLD, ABS, Door Open Indicators
Instrument Cluster Power and Ground, Ambient Temperature, Engine Temperature, Fuel, Speed Gages
Turn Signals
Oil Pressure and Headlamp Switch
Fog Lamp Schematics
RHD