GM Service Manual Online
For 1990-2009 cars only
Makes
🢒
Holden
🢒
2008
🢒
Barina
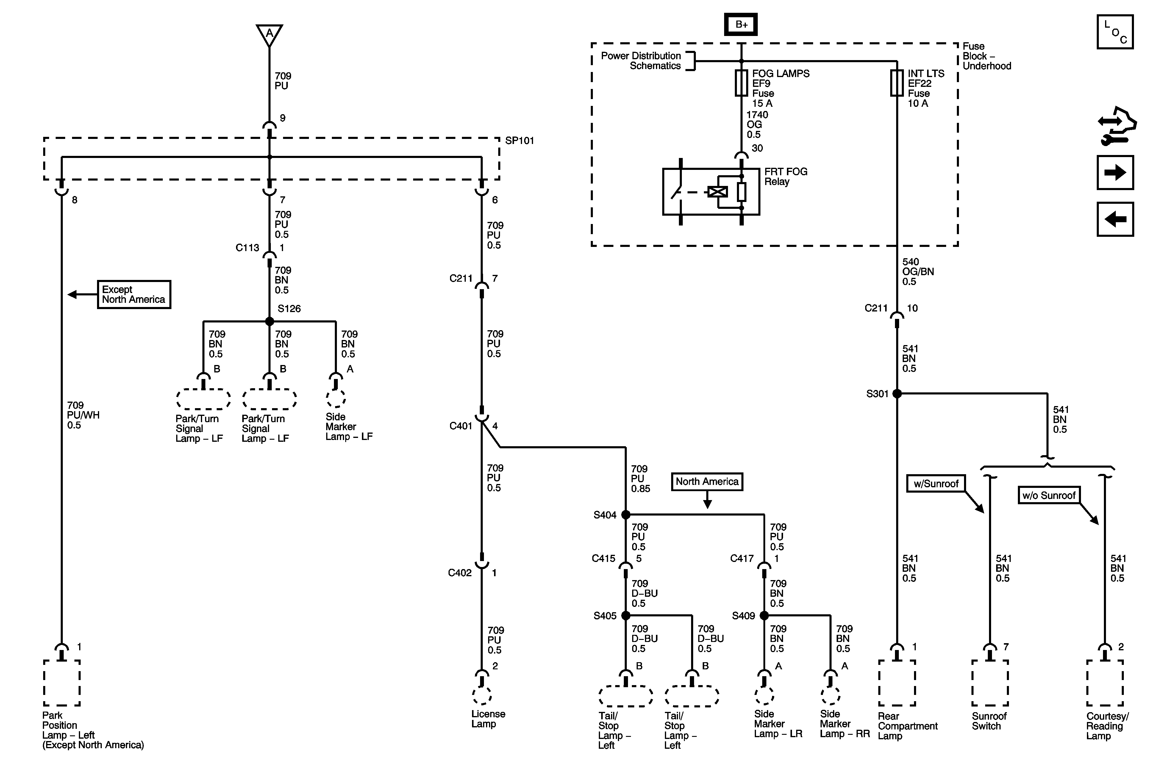
🢒 Power Distribution Fuses EF14 - 2 of 2 EF9 and 22
Power Distribution Fuses EF14 - 2 of 2 EF9 and 22
Fuse Block - Underhood EF9 and EF22 Fuses
Master Electrical Component List (Hatchback)
Control Module References
Power Distribution Fuses EF18, 19, 23, 24, 25 and 26
Power Distribution Fuse EF20, ILLUM Relay, EF14 - 1 of and EF15
Power Distribution Fuse EF20, ILLUM Relay, EF14 - 1 of and EF15
Battery Feed