GM Service Manual Online
For 1990-2009 cars only
Makes
🢒
Holden
🢒
2008
🢒
VE Sedan
🢒 Camshaft Position Sensors and Solenoids
Camshaft Position Sensors and Solenoids
Camshaft Position Sensors and Solenoids
Master Electrical Component List
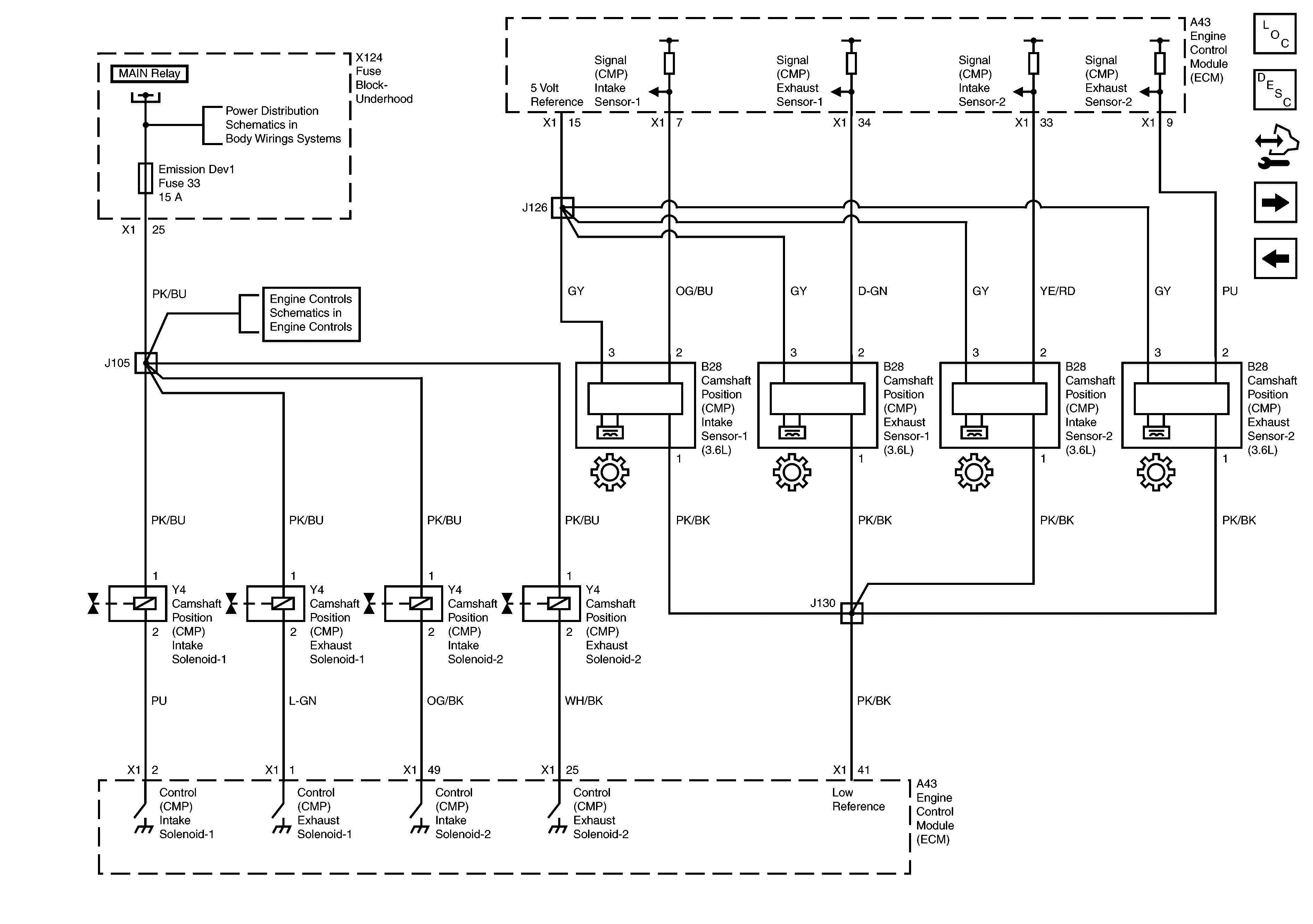
Camshaft Actuator System Description
Control Module References
5 Volt Reference
ECM Power, Ground and Serial Data
B+ Bus - 1 of 2
ECM Power, Ground and Serial Data