GM Service Manual Online
For 1990-2009 cars only
Makes
🢒
Holden
🢒
2009
🢒
VE Sedan
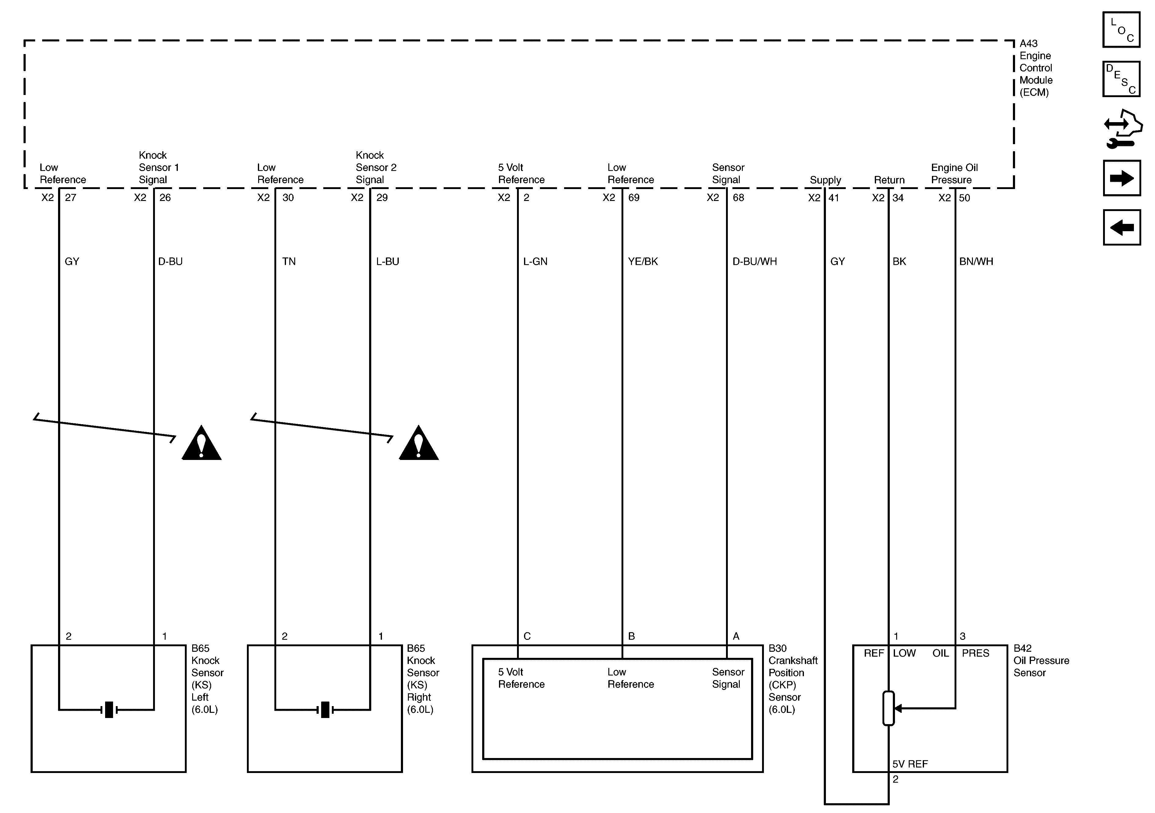
🢒 Crankshaft Position and Knock Sensors
Crankshaft Position and Knock Sensors
Crankshaft Position and Knock Sensors
Master Electrical Component List
Knock Sensor (KS) System Description
Control Module References
Heated Oxygen Sensors
Even Ignition Coils
Engine Controls Schematic Icons
Engine Controls Schematic Icons