GM Service Manual Online
For 1990-2009 cars only
Makes
🢒
Holden
🢒
2009
🢒
VE Sedan
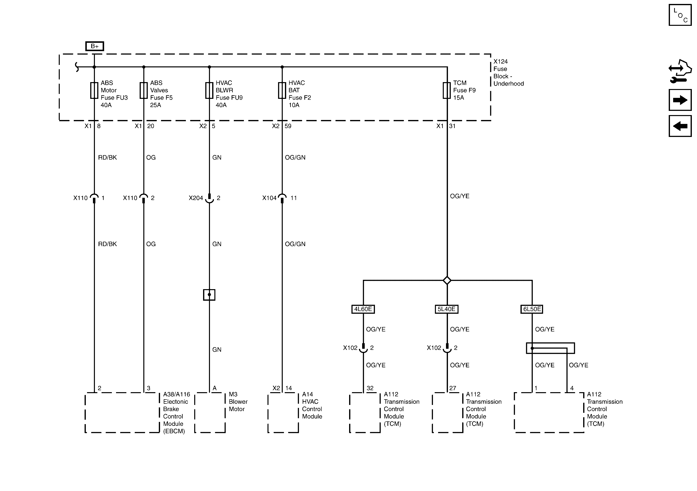
🢒 ABS Motor, ABS Valves, HVAC Blower, HVAC Batt and TCM Fuses
ABS Motor, ABS Valves, HVAC Blower, HVAC Batt and TCM Fuses
ABS Motor, ABS Valves, HVAC Blower, HVAC Batt and TCM Fuses
Master Electrical Component List
Control Module References
Rear Main 1, Amplifier, Phone, Radio/Infotainment and INST/DISP/RFA/DLC Fuses
Batt Main 2, Console Lighting, BCM Logic, Stop Lamps/Park Assist and IGNSW/Theft Fuses and Ignition Switch
B+ Bus - 1 of 2