GM Service Manual Online
For 1990-2009 cars only
Makes
🢒
Holden
🢒
2009
🢒
VE Sedan
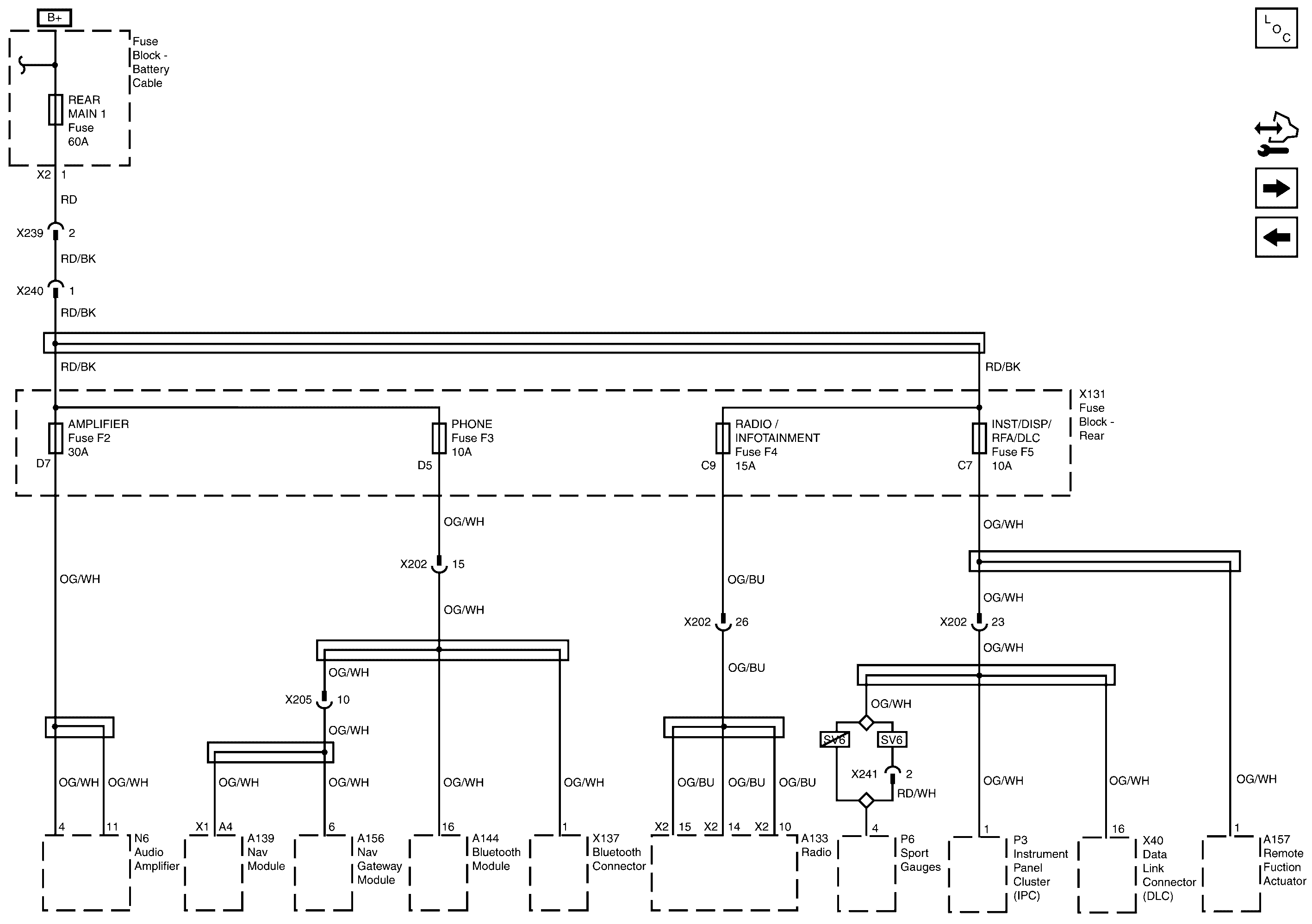
🢒 Rear Main 1, Amplifier, Phone, Radio/Infotainment and INST/DISP/RFA/DLC Fuses
Rear Main 1, Amplifier, Phone, Radio/Infotainment and INST/DISP/RFA/DLC Fuses
Rear Main 1, Amplifier, Phone, Radio/Infotainment and INST/DISP/RFA/DLC Fuses
Master Electrical Component List
Control Module References
ECM, Fuel Pump, Rear Main, RVC Sense and Trailer Fuses
ABS Motor, ABS Valves, HVAC Blower, HVAC Batt and TCM Fuses
B+ Bus - 1 of 2