GM Service Manual Online
For 1990-2009 cars only
Makes
🢒
Holden
🢒
2006
🢒
Viva
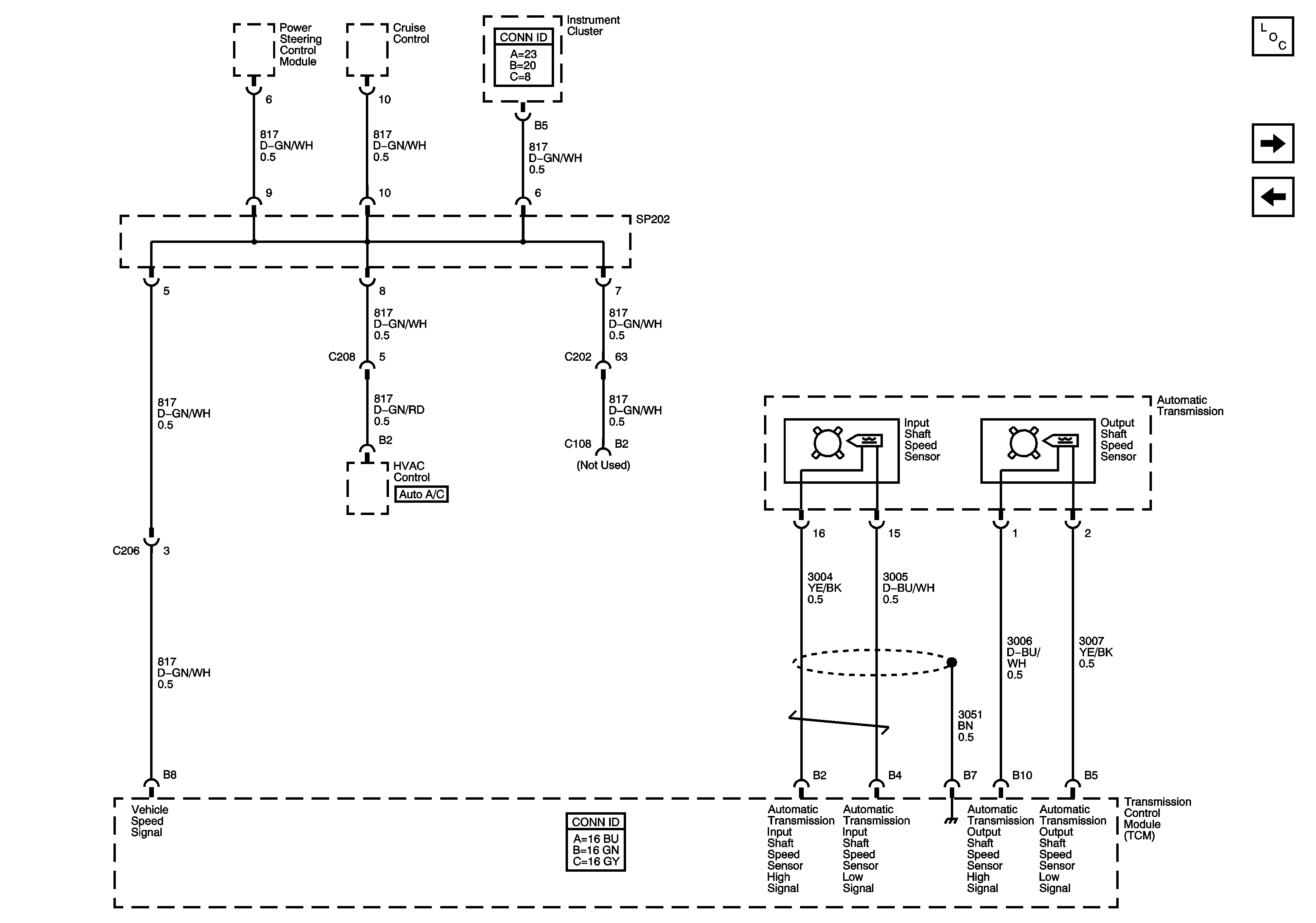
🢒 Vehicle Speed Signal
Vehicle Speed Signal
Vehicle Speed Signal
Master Electrical Component List
Park/Neutral Position Switch
Shift and Pressure Control Solenoids