GM Service Manual Online
For 1990-2009 cars only
Makes
🢒
Holden
🢒
2006
🢒
Viva
🢒 Power Mirrors
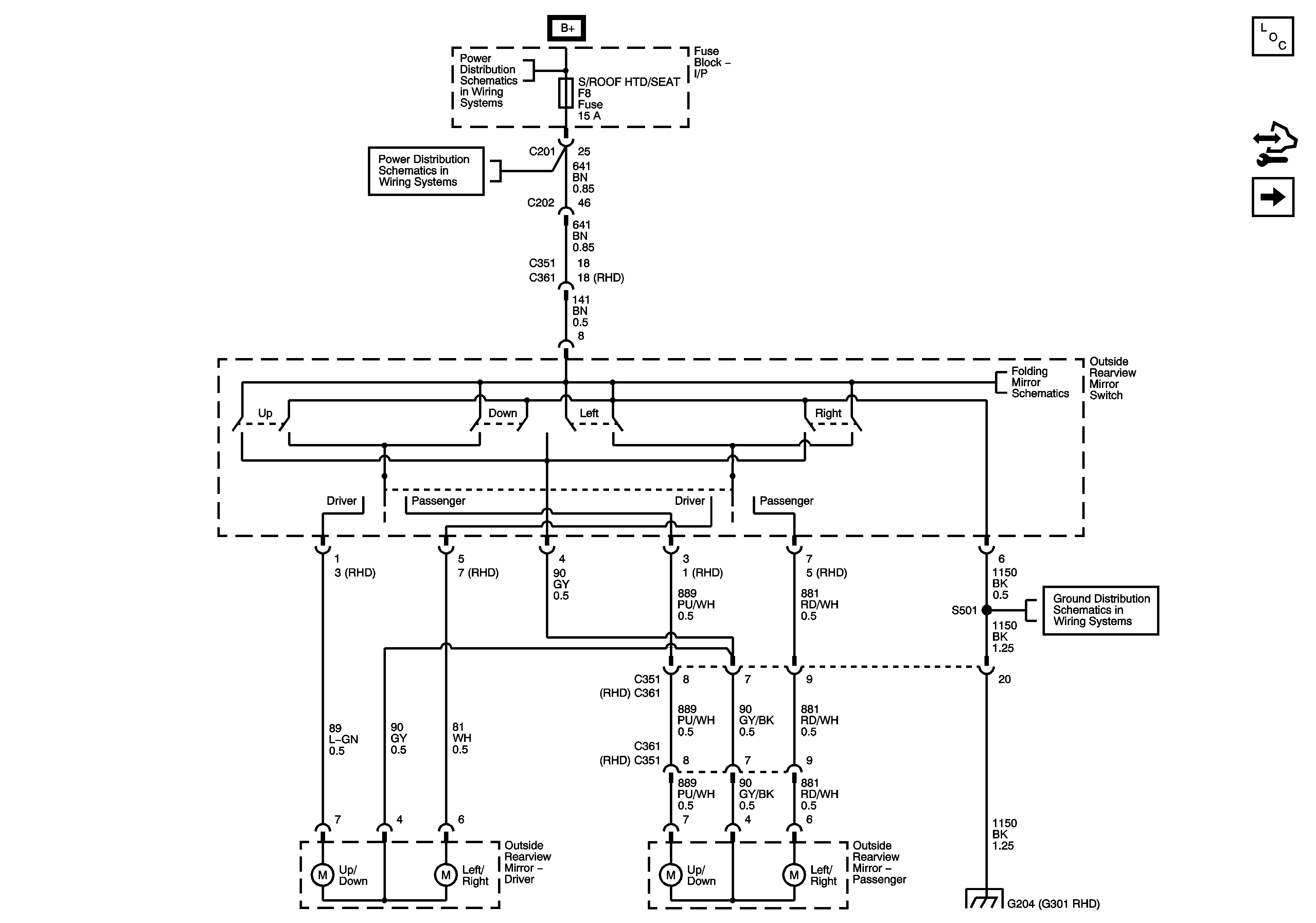
Power Mirrors
Power Mirrors
Master Electrical Component List
Power Folding Mirrors
I/P Fuse Block HVAC and S/ROOF HTD/SEAT Fuses
I/P Fuse Block HVAC and S/ROOF HTD/SEAT Fuses
G402
G303 Notchback RHD
G303, G401