GM Service Manual Online
For 1990-2009 cars only
Makes
🢒
Holden
🢒
2006
🢒
Viva
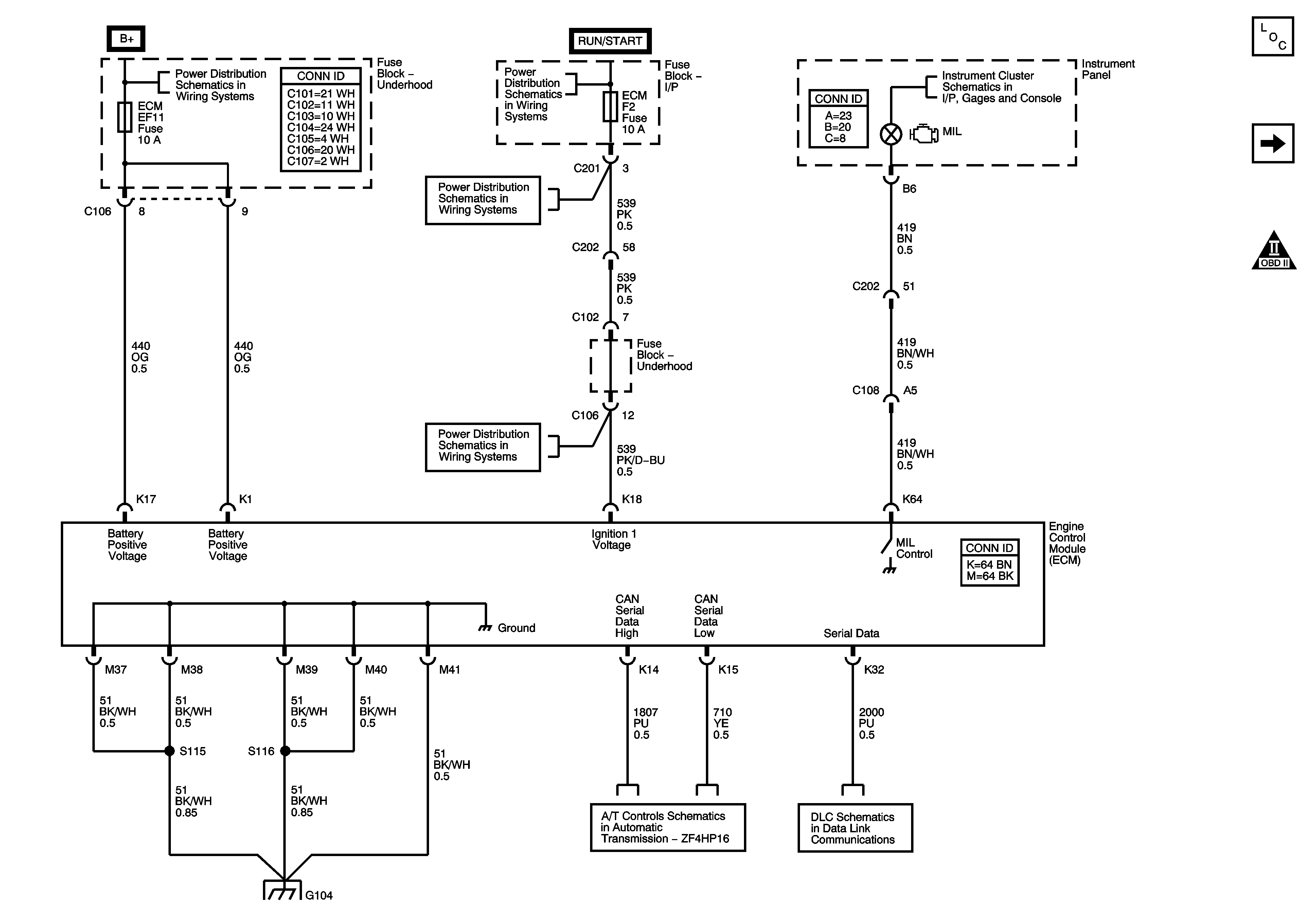
🢒 Module Power, Ground, Serial Data, Malfunction Indicator Lamp
Module Power, Ground, Serial Data, Malfunction Indicator Lamp
Module Power, Ground, Serial Data, Malfunction Indicator Lamp (MIL)
Master Electrical Component List
Engine Data Sensors Pressure and Temperature
OBD II Symbol Description Notice
Underhood Fuse Block ECM Fuse
I/P Fuse Block ECM Fuse
Power Steering, Shift Program, Air Bag, Seat Belt, Oil Pressure, MIL, ABS, TCS, Parking Brake, and Charing Warning Lamps
I/P Fuse Block ECM Fuse
I/P Fuse Block ECM Fuse
Power, Ground, Hold Switch and DLC
Data Link Connector Schematics
G104, G103, G105