GM Service Manual Online
For 1990-2009 cars only
Makes
🢒
Holden
🢒
2006
🢒
Viva
🢒 Stop Lamps Notchback
Stop Lamps Notchback
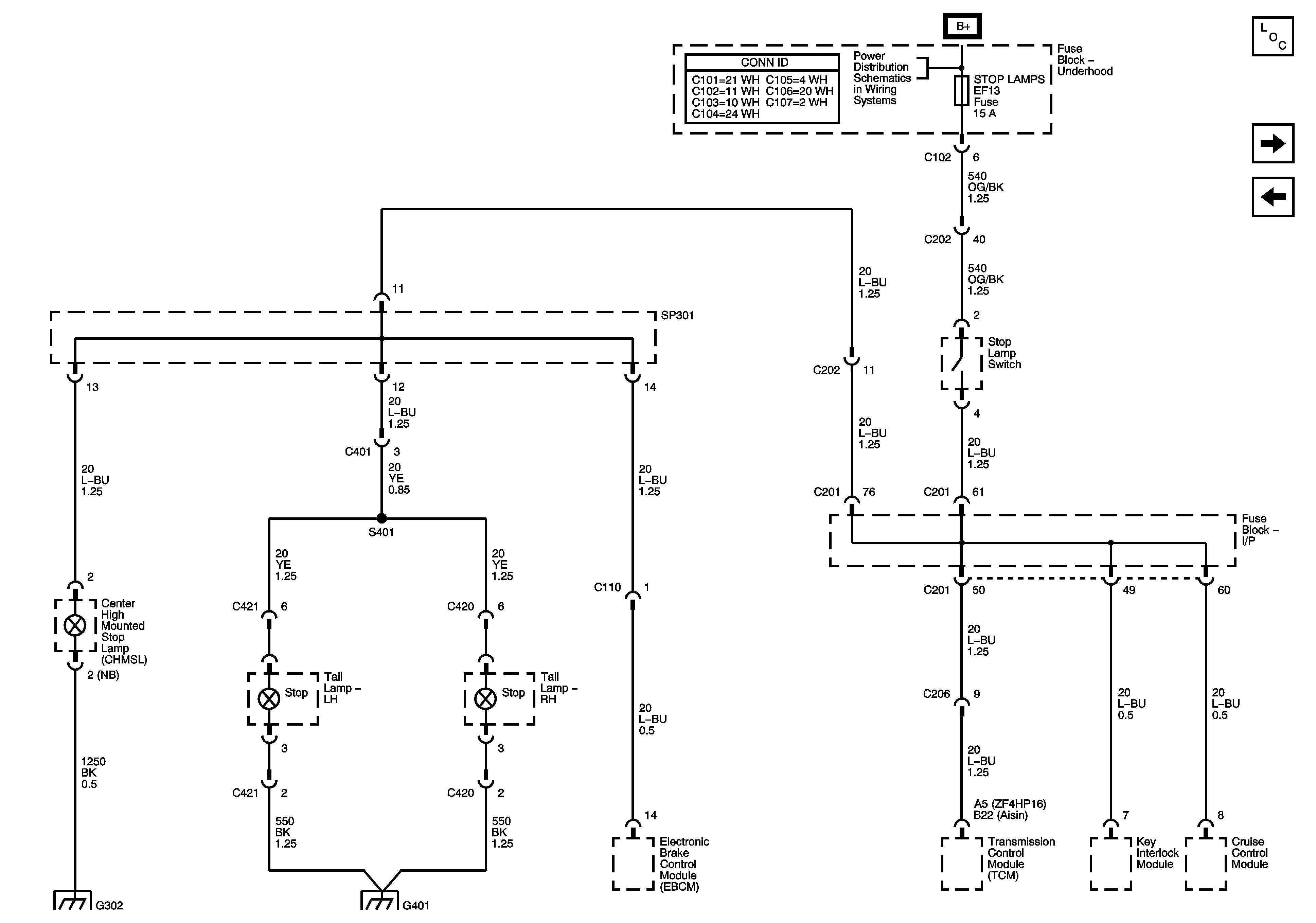
Stop Lamps - Notchback
Master Electrical Component List
Stop Lamps Hatchback
Turn and Hazard Lamps Except North America
Underhood Fuse Block IP FUSE, DR/LOCK and STOP LAMP Fuses
G303, G401
G401 Notchback