GM Service Manual Online
For 1990-2009 cars only
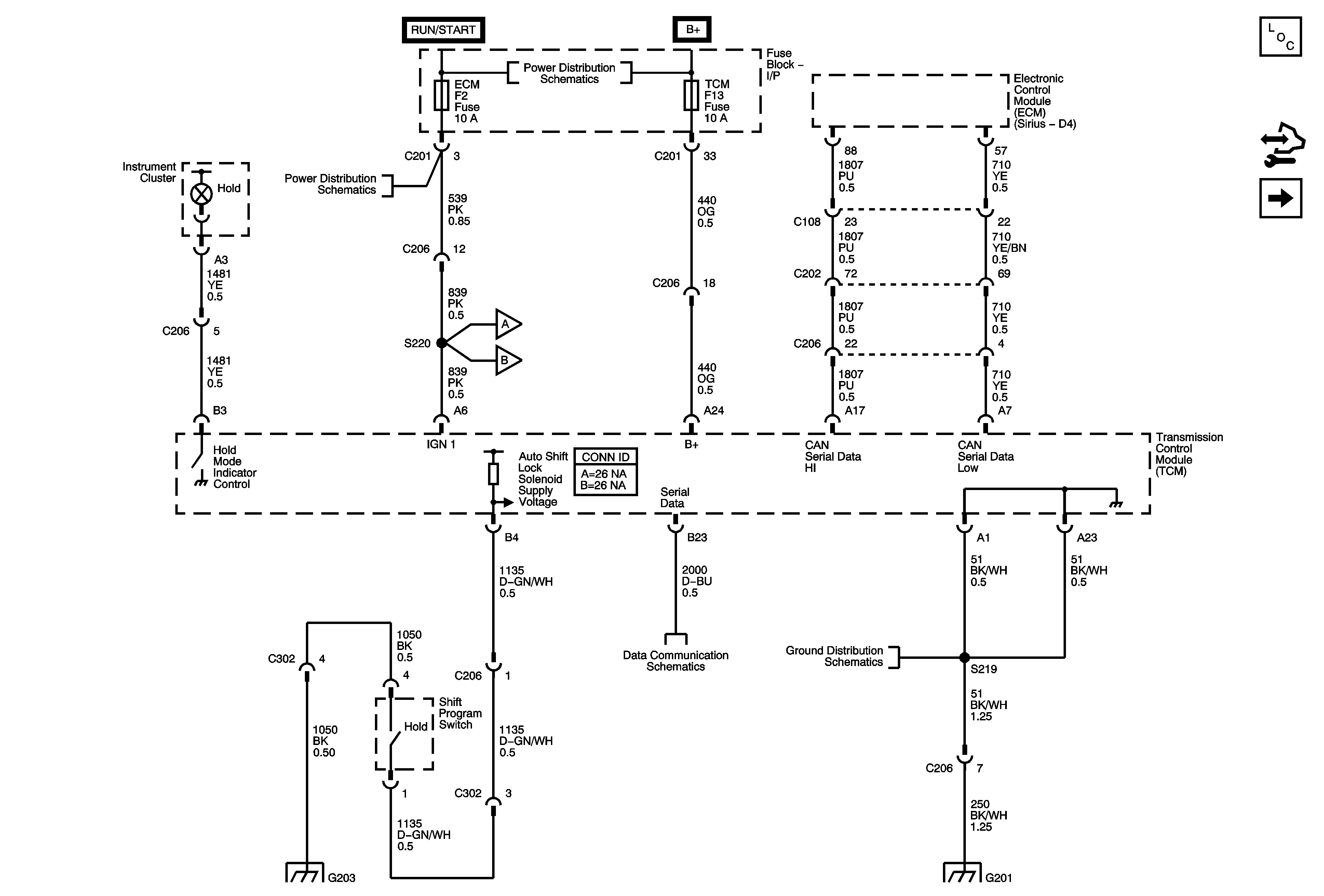
Figure 1:

Module Power, Ground, Malfunction Indicator Lamp (MIL), Hold Lamp and Serial Data


Object Number: 1844974  Size: FS
Master Electrical Component List
Control Module References
Torque Converter Clutch (TCC) and Transmission Solenoids
Underhood Fuse Block - Battery Feeds - 1of 2
Underhood Fuse Block - Battery Feeds - 1of 2
Vehicle Speed and Input Speed Sensors
Park/Neutral Position (PNP)
Data Communications Schematics
G101
G203
G201 (1 of 2)
Figure 2:

Torque Converter Clutch (TCC) and Transmission Solenoids


Object Number: 1376511  Size: FS
Master Electrical Component List
Vehicle Speed and Input Speed Sensors
Module Power, Ground, Malfunction Indicator Lamp (MIL), Hold Lamp and Serial Data
Underhood Fuse Block - Battery Feeds - 1of 2
Underhood Fuse Block - Battery Feeds - 1of 2
Figure 3:

Vehicle Speed and Input Speed Sensors


Object Number: 1844975  Size: FS
Master Electrical Component List
Control Module References
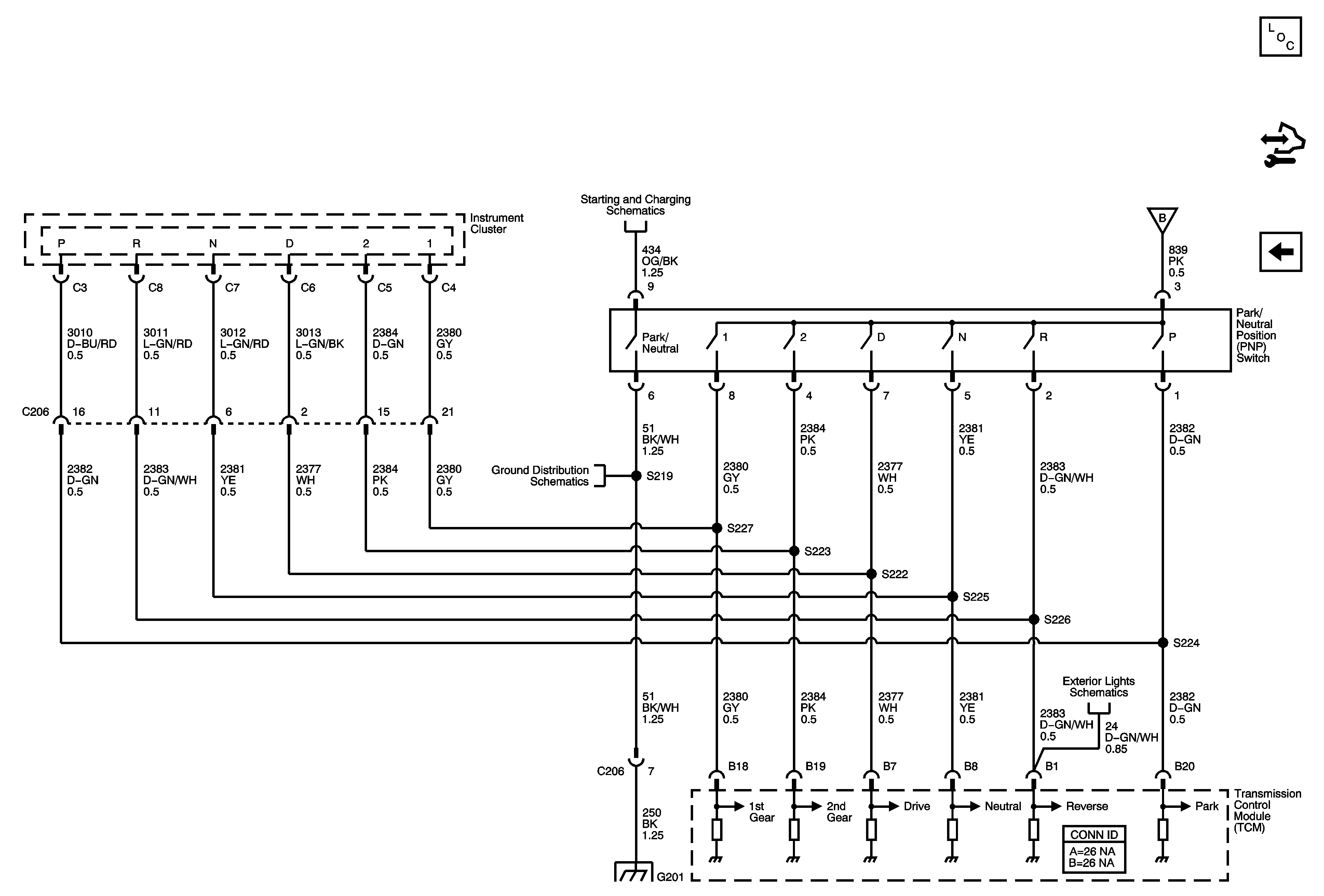
Park/Neutral Position (PNP)
Torque Converter Clutch (TCC) and Transmission Solenoids
Module Power, Ground, Malfunction Indicator Lamp (MIL), Hold Lamp and Serial Data
G201 (1 of 2)
Figure 4:

Park/Neutral Position (PNP) Switch


Object Number: 1844976  Size: FS
Master Electrical Component List
Control Module References
Vehicle Speed and Input Speed Sensors
Starting
Module Power, Ground, Malfunction Indicator Lamp (MIL), Hold Lamp and Serial Data
Park Lamps and License Plate Lamps
G201 (1 of 2)