GM Service Manual Online
For 1990-2009 cars only
Makes
🢒
Isuzu
🢒
2005
🢒
Isuzu MD F-Series
🢒
Accessories
🢒
Entertainment
🢒 Radio/Audio System Schematics
Master Electrical Component List
Radio/Audio System Description and Operation
Entertainment Schematic Icons
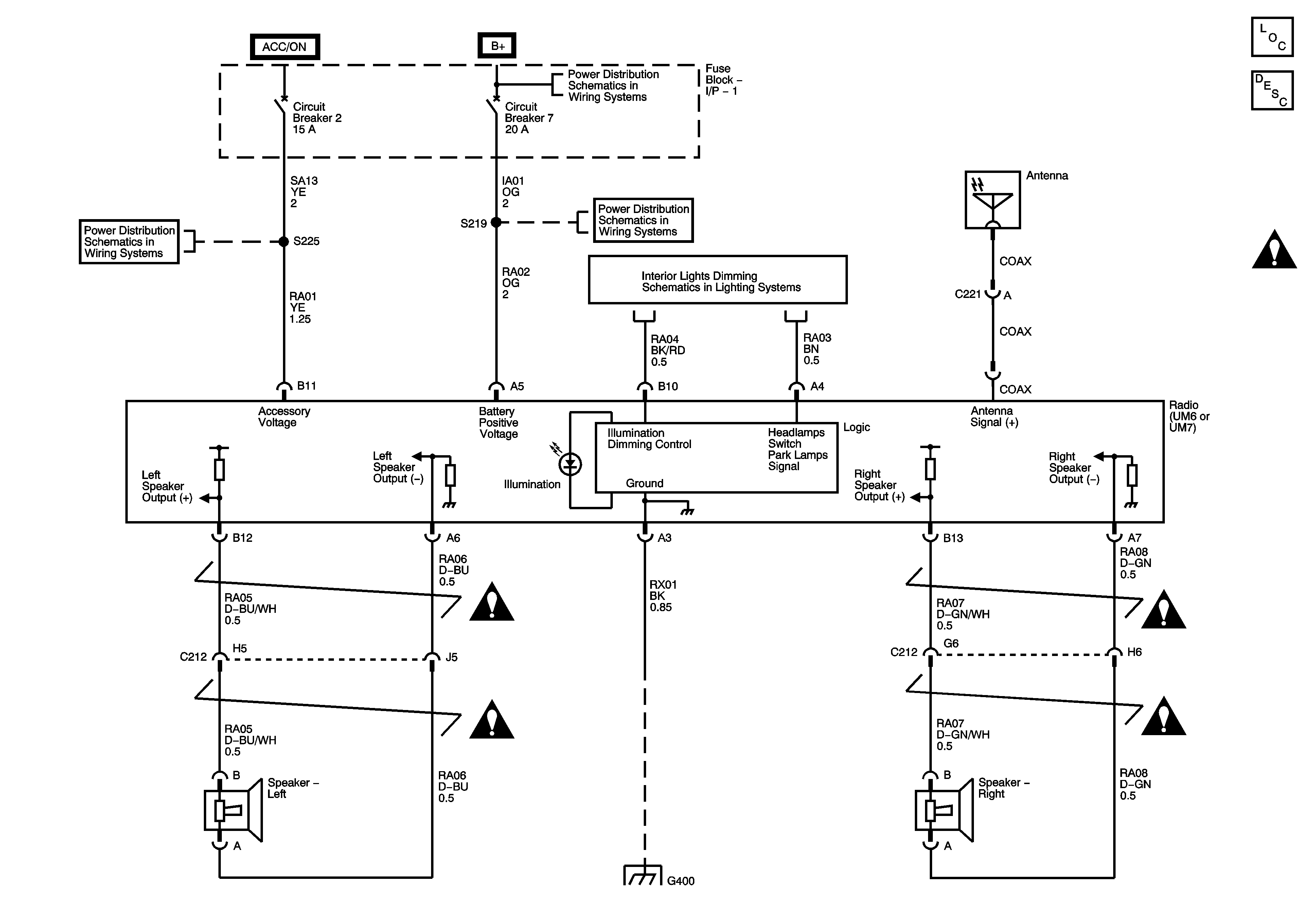
Fuse Block - I/P - 1: Circuit Breakers 2 and 3
Fuse Block 1: Fuse 2 and Fuse Block - I/P - 1: Circuit Breakers 4, 7 and 8
Fuse Block 1: Fuse 2 and Fuse Block - I/P - 1: Circuit Breakers 4, 7 and 8
Fuse Block 1: Fuse 2 and Fuse Block - I/P - 1: Circuit Breakers 4, 7 and 8
Fuse Block - I/P - 1: Circuit Breakers 2 and 3
Splice Pack SP211
Entertainment Schematic Icons
Entertainment Schematic Icons
Entertainment Schematic Icons
Entertainment Schematic Icons