GM Service Manual Online
For 1990-2009 cars only
Makes
🢒
Isuzu
🢒
2005
🢒
Isuzu MD F-Series
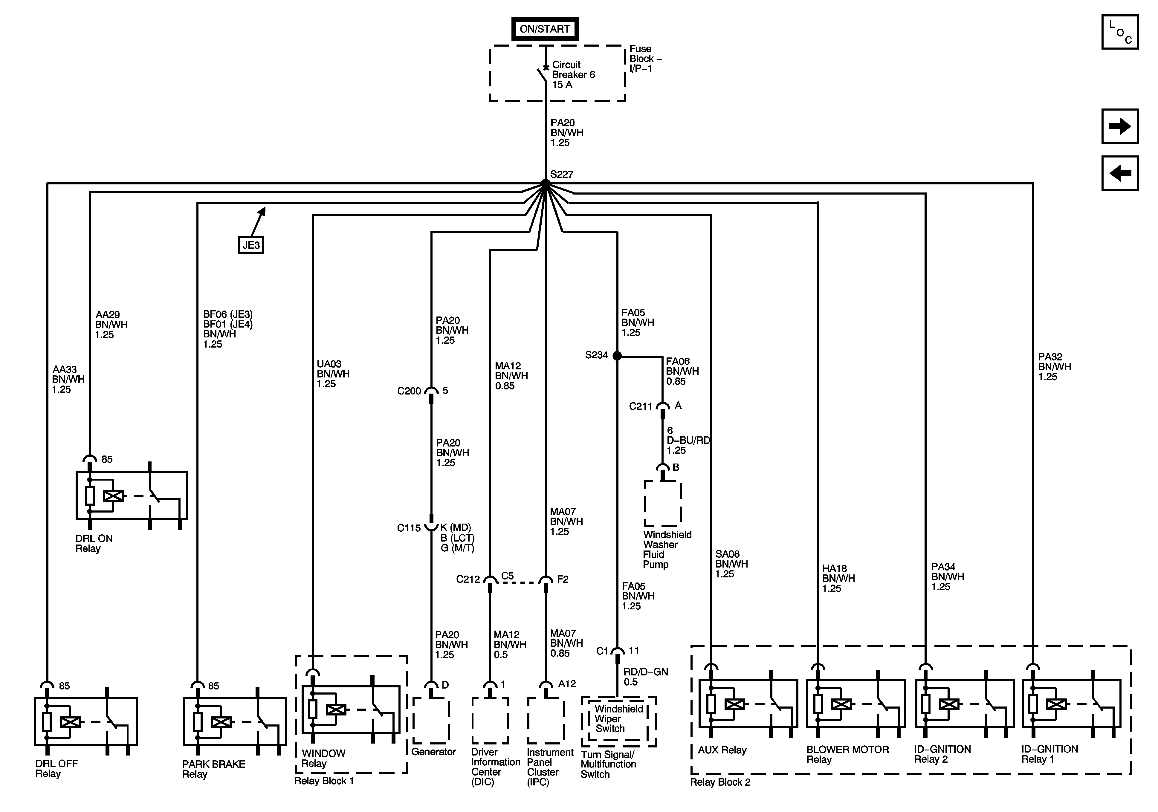
🢒 Fuse Block - I/P - 1: Circuit Breaker 6
Fuse Block - I/P - 1: Circuit Breaker 6
Fuse Block - I/P - 1: Circuit Breaker 6
Master Electrical Component List
Fuse Block - I/P - 1: Circuit Breakers 2 and 3
Fuse Block 2: Fuse 10, Fuse Block - I/P - 1: Circuit Breaker 1 and Ignition Switch - ACCY/RUN, RUN/START and START Bus Bars
Fuse Block 2: Fuse 10, Fuse Block - I/P - 1: Circuit Breaker 1 and Ignition Switch - ACCY/RUN, RUN/START and START Bus Bars