GM Service Manual Online
For 1990-2009 cars only
Makes
🢒
Isuzu
🢒
2007
🢒
Isuzu MD F-Series
🢒 Engine Data Sensors - Pressure, Temperature, and Turbocharger Controls - 2 of 2
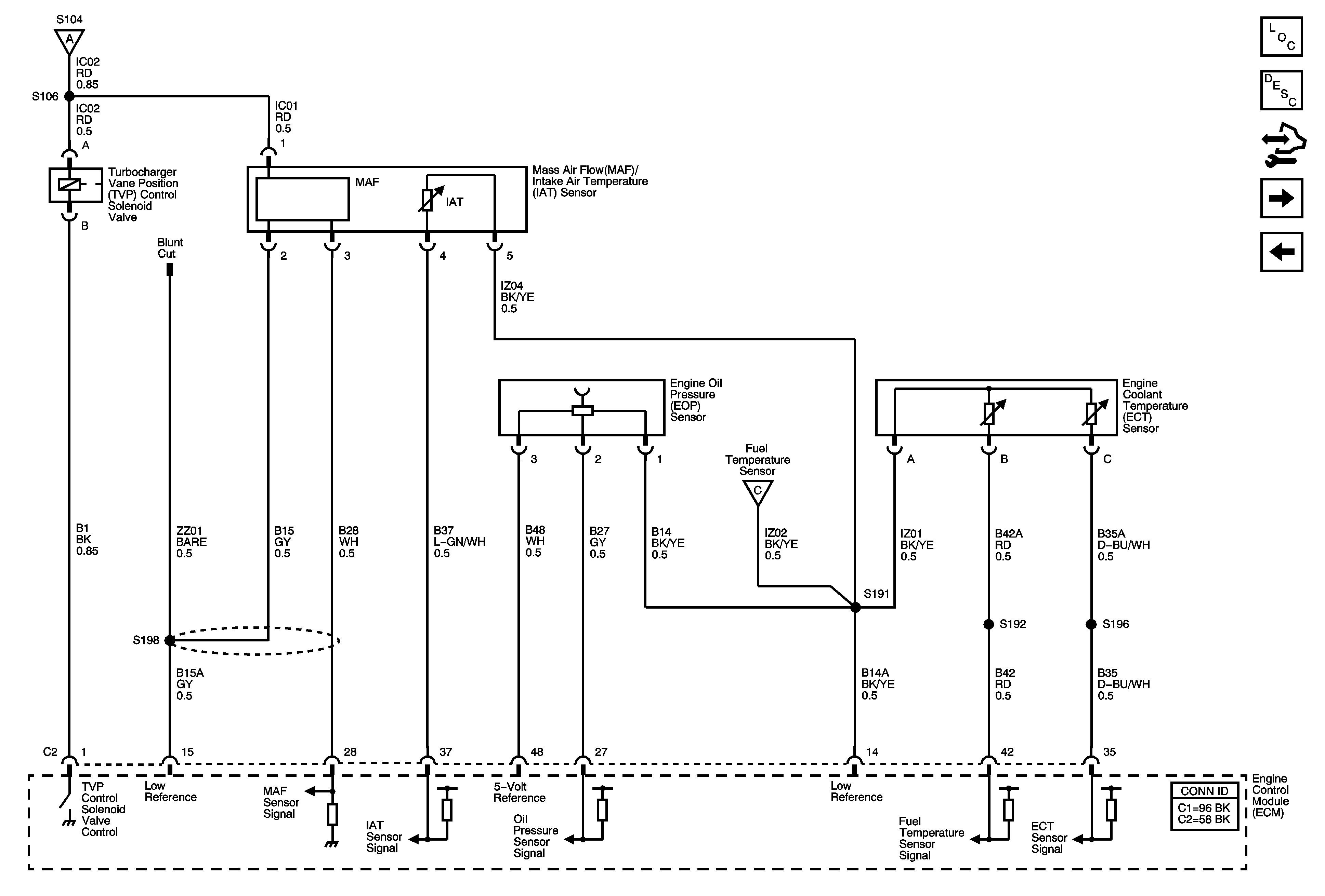
Engine Data Sensors - Pressure, Temperature, and Turbocharger Controls - 2 of 2
Engine Data Sensors - Pressure, Temperature, and Turbocharger Controls - 2 of 2
Master Electrical Component List
Engine Control Component Description
Control Module References
Engine Data Sensors - Pedal Position
Engine Data Sensors - Pressure, Temperature, and Turbocharger Controls - 1 of 2
Module Power, Ground, Serial Data, and MIL
Fuel Controls - Suction Control Valve, Water-In-Fuel/Temperature Sensors