GM Service Manual Online
For 1990-2009 cars only
Makes
🢒
Isuzu
🢒
2001
🢒
Isuzu T-Series (Truck Line C)
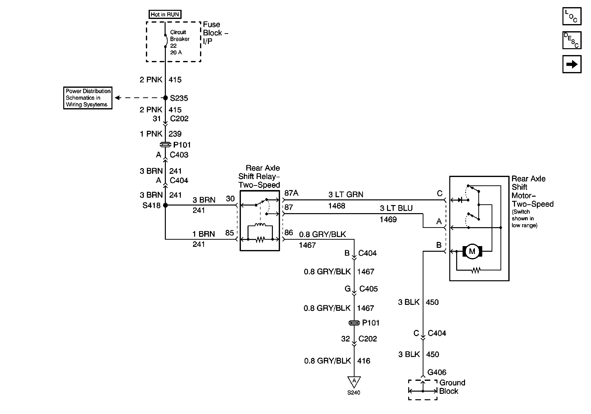
🢒 Electric Operated-Motor and Relay (1 of 2)
Electric Operated-Motor and Relay (1 of 2)
Electric Operated-Motor and Relay (1 of 2)
Master Electrical Component List
Two Speed Rear Axle Shift System Description and Operation
Electric Operated-Switches (2 of 2)
IP Fuse Block, Circuit Breakers 22, 23, 24, 25, 26
Electric Operated-Switches (2 of 2)