GM Service Manual Online
For 1990-2009 cars only
Makes
🢒
Isuzu
🢒
2001
🢒
Isuzu T-Series (Truck Line C)
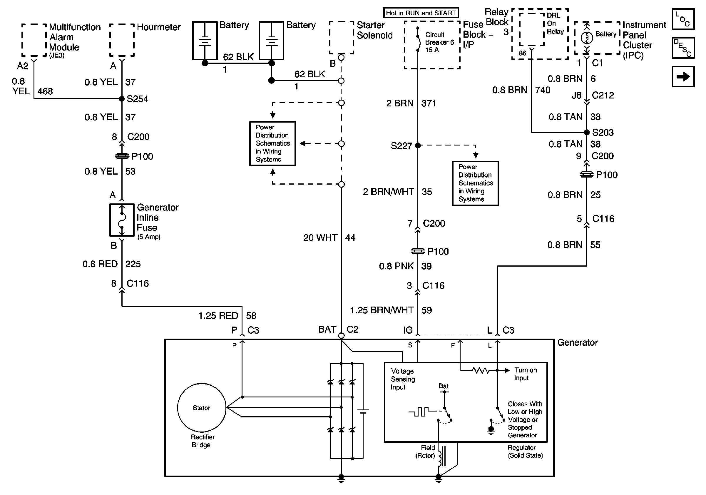
🢒 Charging Circuit
Charging Circuit
Charging Circuit
Master Electrical Component List
Charging System Description and Operation
Starting Circuit
Fuse Block 1, EXT LIGHTING, GENERATOR/CHASSIS, WIPER/HVAC Fuses
IP Fuse Block, Circuit Breaker 6 (1 of 2)