GM Service Manual Online
For 1990-2009 cars only
Makes
🢒
Isuzu
🢒
2000
🢒
S/T Isuzu - 2WD
🢒
HVAC
🢒
HVAC Systems - Manual
🢒 HVAC Air Delivery/Temperature Control Schematics
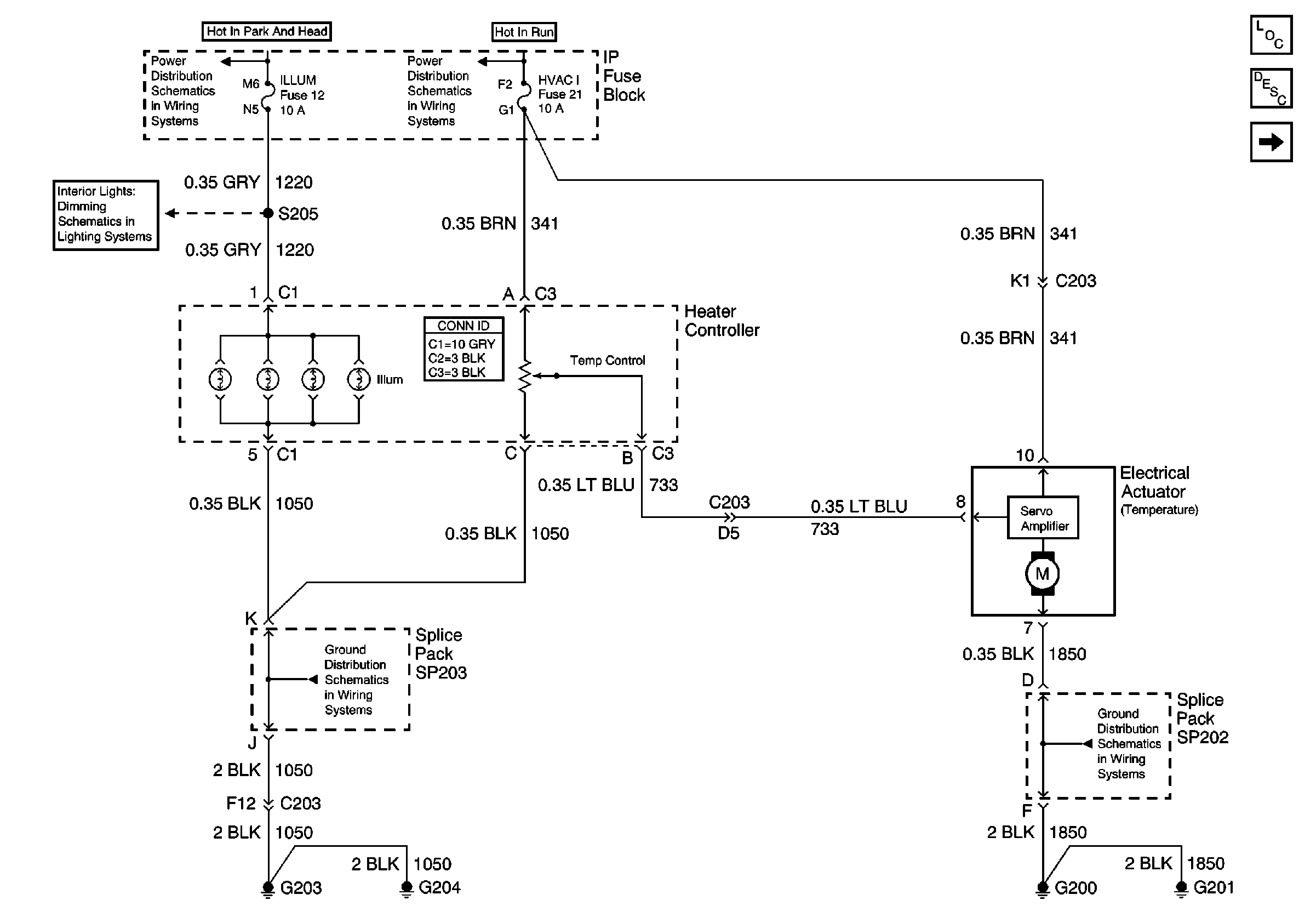
Figure
1:
Base Pickup
HVAC Components
HVAC Air Delivery/Temperature Control Circuit Description
Except Base Pickup
PARK LP, ILLUM Fuses, Park Lamp and Headlamp Grounding Relays
RAP, IGN B Fuses and Ignition Switch
ILLUM Fuse 12
HVAC Connector End Views
G203 and G204
G200, G201 and G207
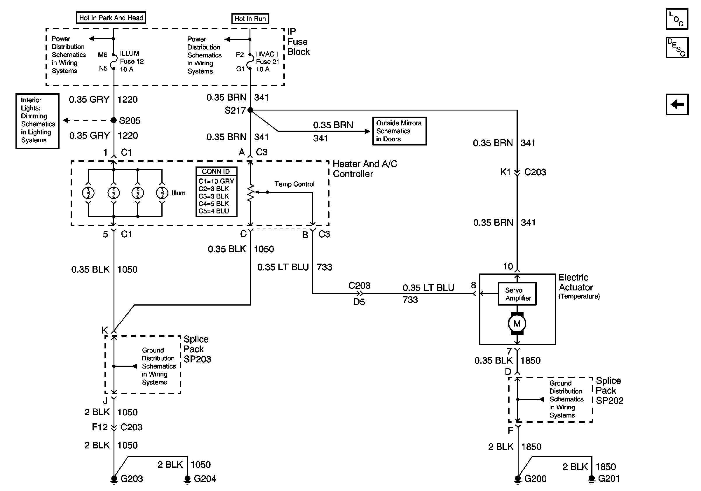
Figure
2:
Except Base Pickup
HVAC Components
HVAC Air Delivery/Temperature Control Circuit Description
Base Pickup
PARK LP, ILLUM Fuses, Park Lamp and Headlamp Grounding Relays
RAP, IGN B Fuses and Ignition Switch
ILLUM Fuse 12
HVAC Connector End Views
Heated Mirrors
G203 and G204
G200, G201 and G207