GM Service Manual Online
For 1990-2009 cars only
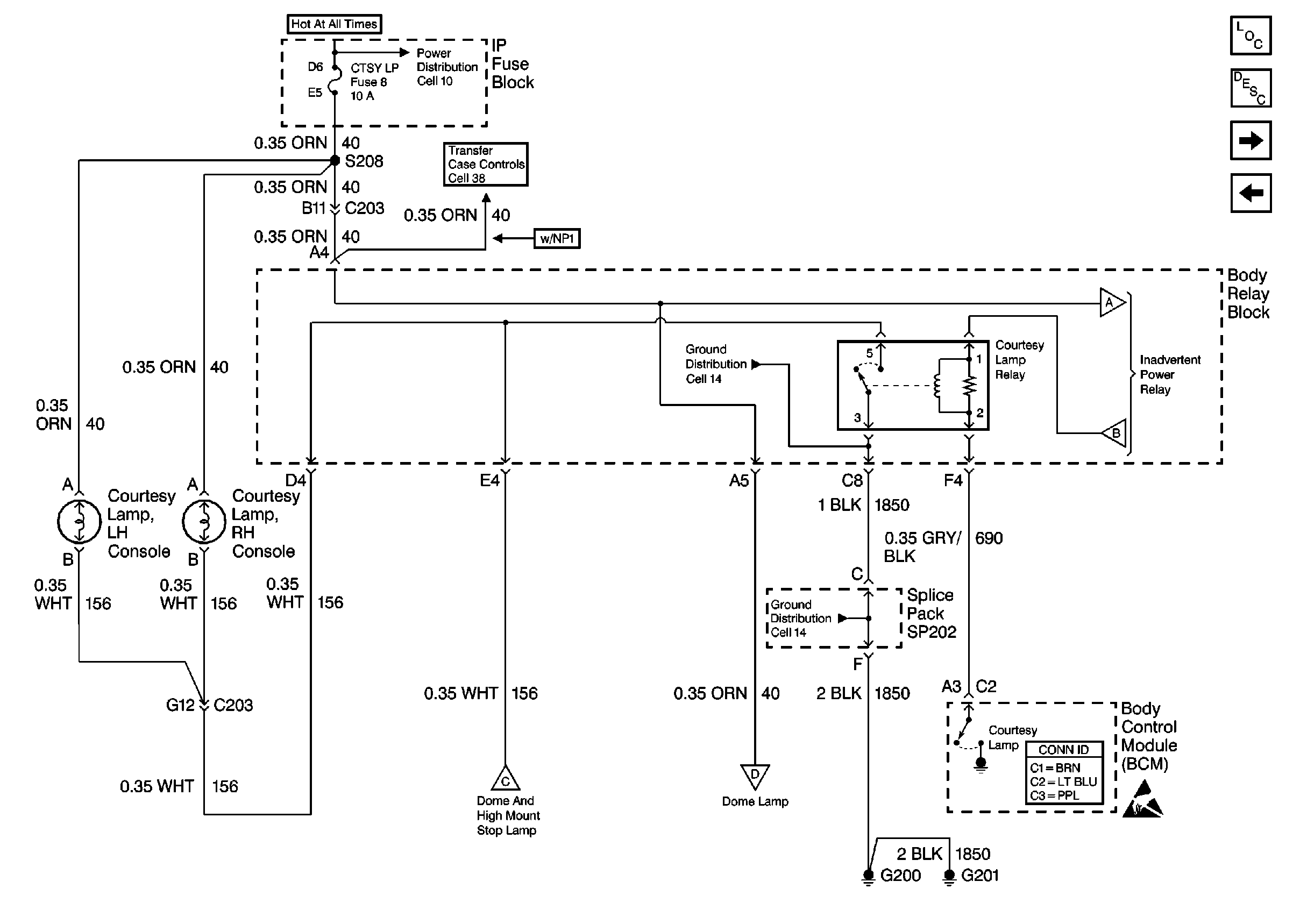
Figure 1:

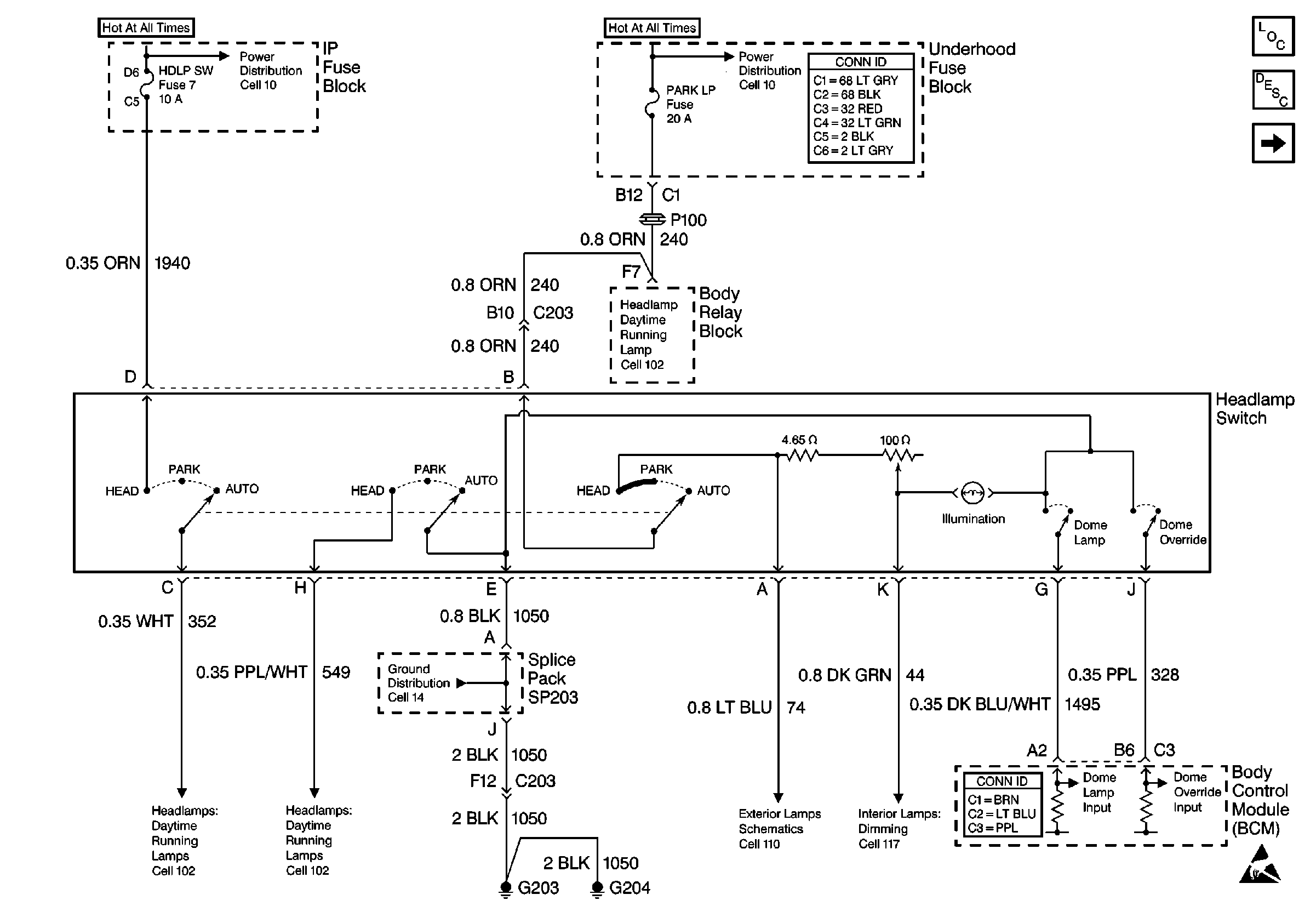
Cell 114: Headlamp Switch and HDLP SW, PARK LP Fuses


Object Number: 408760  Size: FS
Cell 10: AUX PWR, RDO BAT, HDLP SW Fuses and Inadvertent Power Lamp Relay
Cell 10: PARK LP, ILLUM Fuses and Park Lamp, Headlamp Grounding Relays
Power and Grounding Connector End Views
Lighting Systems Components
Interior Lights Circuit Description
Cell 114: CTSY LP Fuse, Courtesy Lamp Relay and Courtesy Lamps
Cell 102: Headlamp Grounding Relay and Flash-To-Pass Switch
Cell 14: G203 and G204
Cell 102: Headlamp Switch, Ambient Light Sensor and BCM
Cell 102: Headlamp Switch, Ambient Light Sensor and BCM
Cell 110: PARK LP Fuse and Headlamp Switch
Cell 117: Headlamp Switch
Body Control System Connector End Views
Handling ESD Sensitive Parts Notice
Figure 2:

Cell 114: CTSY LP Fuse, Courtesy Lamp Relay and Courtesy Lamps


Object Number: 408767  Size: FS
Cell 10: INT BATT, PWR LKS, CTSY LP and CIGAR LTR Fuses
Cell 38: Power and Ground
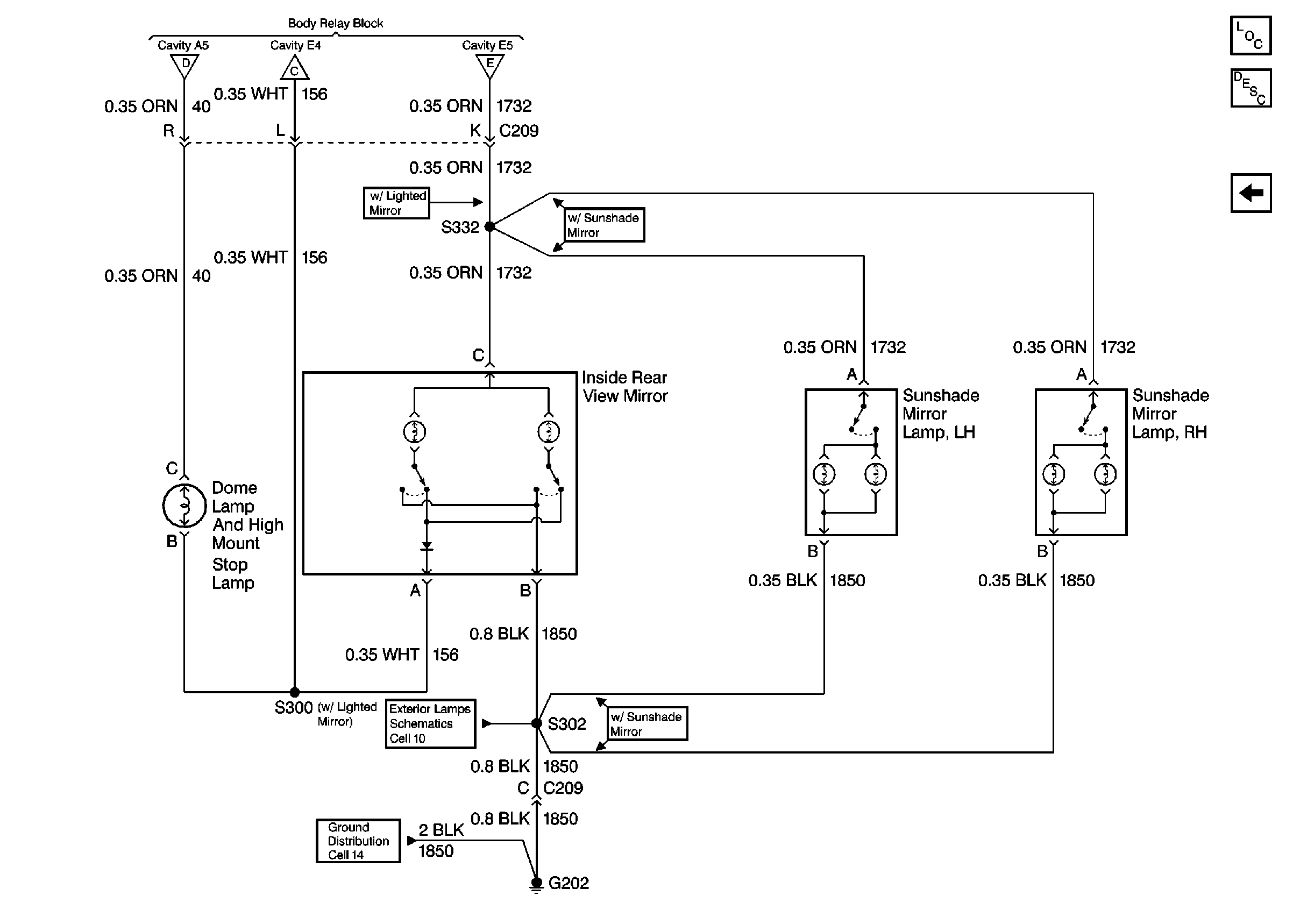
Cell 114: Inside Rear View Mirror and Sunshade Mirror Lamps
Cell 114: Inside Rear View Mirror and Sunshade Mirror Lamps
Body Control System Connector End Views
Handling ESD Sensitive Parts Notice
Cell 14: G200, G201 and G207
Cell 114: Inadvertent Power Relay, IP Compartment and Underhood Lamps
Cell 114: Inadvertent Power Relay, IP Compartment and Underhood Lamps
Lighting Systems Components
Interior Lights Circuit Description
Cell 114: Inadvertent Power Relay, IP Compartment and Underhood Lamps
Cell 114: Headlamp Switch and HDLP SW, PARK LP Fuses
Cell 14: G200, G201 and G207
Figure 3:

Cell 114: Inadvertent Power Relay, IP Compartment and Underhood Lamps


Object Number: 408773  Size: FS
Cell 114: CTSY LP Fuse, Courtesy Lamp Relay and Courtesy Lamps
Cell 114: CTSY LP Fuse, Courtesy Lamp Relay and Courtesy Lamps
Cell 14: G203 and G204
Body Control System Connector End Views
Handling ESD Sensitive Parts Notice
Cell 114: Inside Rear View Mirror and Sunshade Mirror Lamps
Lighting Systems Components
Interior Lights Circuit Description
Cell 114: Inside Rear View Mirror and Sunshade Mirror Lamps
Cell 114: CTSY LP Fuse, Courtesy Lamp Relay and Courtesy Lamps
Figure 4:

Cell 114: Inside Rear View Mirror and Sunshade Mirror Lamps


Object Number: 408780  Size: FS
Cell 114: CTSY LP Fuse, Courtesy Lamp Relay and Courtesy Lamps
Cell 114: CTSY LP Fuse, Courtesy Lamp Relay and Courtesy Lamps
Cell 114: Inadvertent Power Relay, IP Compartment and Underhood Lamps
Cell 110: STOP LP Fuse, High Mount Stop Lamp and High Mount Stop Lamp ReLay
Cell 14: G202
Lighting Systems Components
Interior Lights Circuit Description
Cell 114: Inadvertent Power Relay, IP Compartment and Underhood Lamps