GM Service Manual Online
For 1990-2009 cars only
Makes
🢒
Oldsmobile
🢒
2003
🢒
Aurora
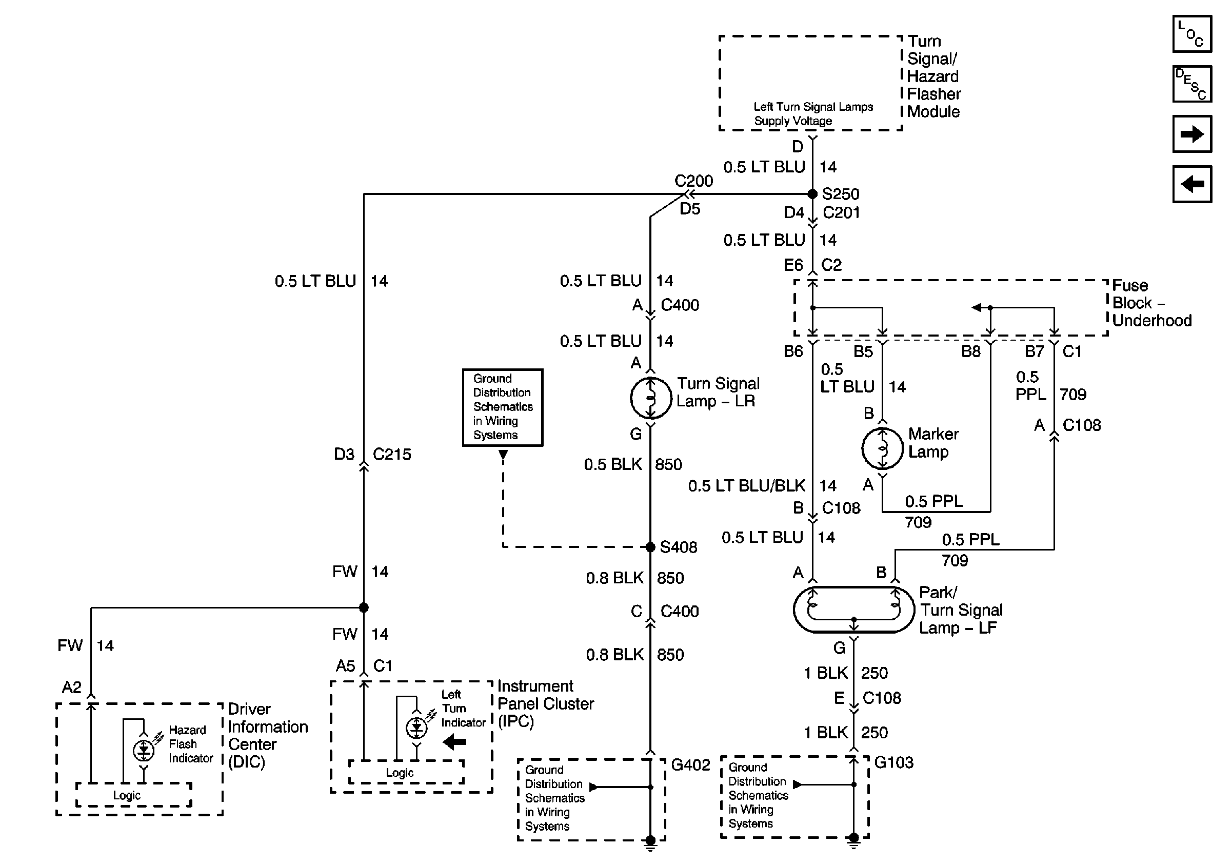
🢒 Turn Signal/Hazard Lamps-Left
Turn Signal/Hazard Lamps-Left
Turn Signal/Hazard Lamps-Left
Master Electrical Component List
Exterior Lighting Systems Description and Operation
RH Turn Signal/Hazard Lamps
Turn Signal/Hazard Flasher Module Inputs
G402
G103
G402