GM Service Manual Online
For 1990-2009 cars only
Figure 1:

Manual Transmission Starting


Object Number: 562932  Size: FS
Engine Electrical Components
Starting System Circuit Description
Automatic Transmission Starting
B+ Bus Bar
Ign RUN and START Bus Bar
Four Wheel Drive Indicator Switch and Vehicle Control Module (VCM)
CRANK Fuse, 4WD Indicator Switch and Axle Clutch Solenoid
G102 (Except Export)
G102 (Except Export)
B+ Bus Bar
Power and Grounding Connector End Views
B+ Bus Bar
Engine Charging (2.2L)
Figure 2:

Automatic Transmission Starting


Object Number: 562936  Size: FS
Engine Electrical Components
Starting System Circuit Description
Engine Charging (2.2L)
Manual Transmission Starting
B+ Bus Bar
Ign RUN and START Bus Bar
Four Wheel Drive Indicator Switch and Vehicle Control Module (VCM)
CRANK Fuse, 4WD Indicator Switch and Axle Clutch Solenoid
Shift Lock Control Connector End Views
G102 (Except Export)
G102 (Except Export)
Power and Grounding Connector End Views
B+ Bus Bar
Engine Charging (2.2L)
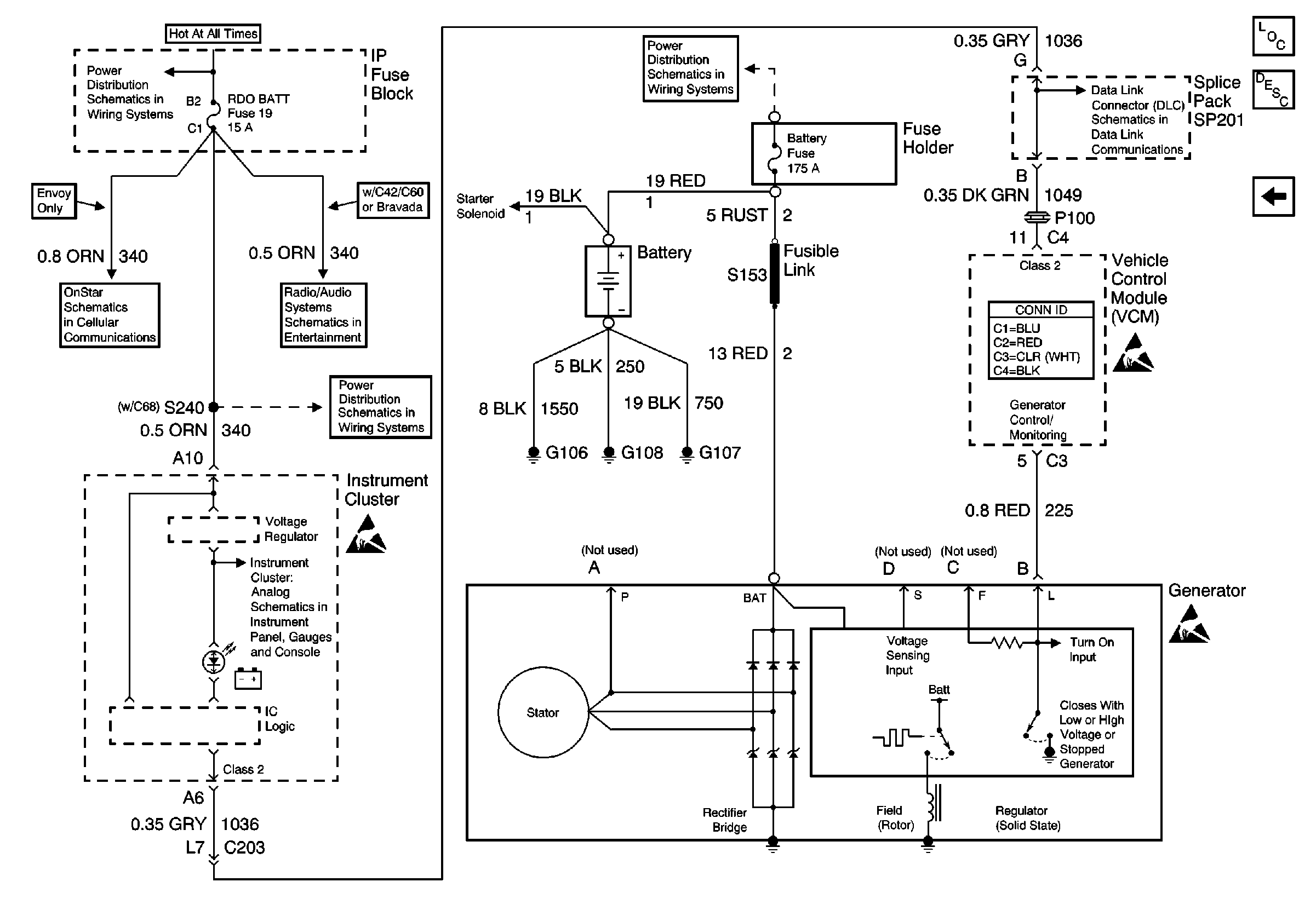
Figure 3:

Engine Charging (2.2L)


Object Number: 562939  Size: FS
Engine Electrical Components
Charging System Circuit Description
Engine Charging (4.3L)
Automatic Transmission Starting
AUX PWR, RDO BATT and HDLP SW Fuses
Power and Ground (Chevy/GMC)
PCM/VCM, Data Link Connector (DLC), Engine Oil Pressure Gauge Sensor
Handling ESD Sensitive Parts Notice
Manual Transmission Starting
B+ Bus Bar
SP201 (2.2L)
Powertrain Control Module Connector End Views
Handling ESD Sensitive Parts Notice
Handling ESD Sensitive Parts Notice
Figure 4:

Engine Charging (4.3L)


Object Number: 562940  Size: FS
Engine Electrical Components
Charging System Circuit Description
Engine Charging (2.2L)
AUX PWR, RDO BATT and HDLP SW Fuses
Vehicle Interface Unit (VIU) (Gen 1 - Dealer Installed)
Power and Ground (Chevy/GMC)
AUX PWR, RDO BATT and HDLP SW Fuses
Handling ESD Sensitive Parts Notice
PCM/VCM, Data Link Connector (DLC), Engine Oil Pressure Gauge Sensor
Manual Transmission Starting
B+ Bus Bar
VCM Connector End Views
Handling ESD Sensitive Parts Notice
Handling ESD Sensitive Parts Notice