GM Service Manual Online
For 1990-2009 cars only

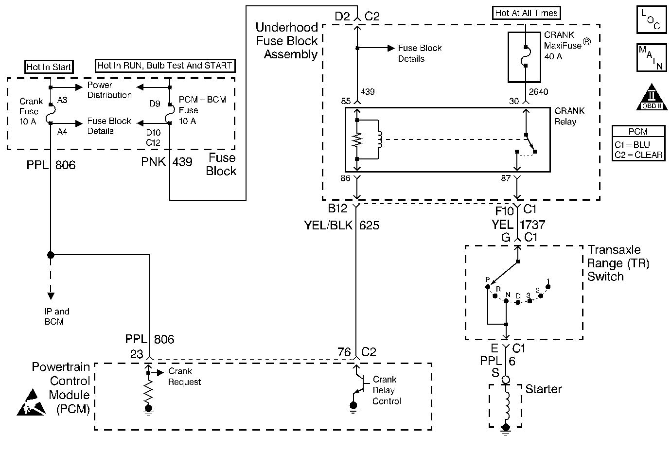
Object Number: 293732  Size: MF
Transaxle Range (TR) Switch
Engine Controls Components
OBD II Symbol Description Notice
ESD Notice

Circuit Description

The PCM controlled starter system consists of the following components:

    • The Ignition switch
    • The Crank Request circuit
    • The PCM
    • The Crank relay
    • The Transaxle Range switch
    • The Starter solenoid

When the Ignition switch is turned to the Crank position, B+ is sent to the PCM via the Crank Request circuit. The PCM has the ability to disallow starter operation if conditions inappropriate for starter operation exist. The PCM will disable the starter under the following conditions:

    • The engine is running
    • A correct VTD password is not received from the BCM
    • The vehicle operator continues to engage the starter for an extended period of time

If no inhibiting conditions are present, and the PCM detects voltage on the Crank Request circuit, the PCM grounds the Crank Relay Control circuit. Current from the Crank maxifuse flows through the relay through the Transaxle Range switch (only in P/N) to the Starter solenoid.

Diagnostic Aids

This diagnostic procedure is intended to identify electrical malfunctions within the PCM controlled portion of the starting system. For additional system diagnosis, refer to Starting System Check in Electrical Diagnosis.

Use the Connector Test Adapter Kit J 35616 for any test that requires probing the PCM harness connectors, electrical center fuse/relay cavities, component terminals or a component harness connector. Using this kit will prevent damage caused by improper probing of connector terminals.

If the problem is intermittent, refer to Intermittent Conditions for diagnosis.

Test Description

The numbers below refer to numbers on the diagnostic table.

  1. Verifies whether the fault is present now.

Step

Action

Value(s)

Yes

No

1

Did you perform the PCM Controlled Starter Functional Check?

--

Go to Step 2

Go to Powertrain Control Module Controlled Starter Diagnosis

2

Monitor Crank Request using a scan tool.

Does the scan tool indicate No with the key in the On position and Yes with the key in the Start position?

--

Refer to Diagnostic Aids.

Go to Step 3

3

Does the scan tool always indicate Crank Request No?

--

Go to Step 4

Go to Step 8

4

Check the Crank fuse.

Is the fuse OK?

--

Go to Step 5

Go to Step 12

5

  1. Check for power at the Crank fuse using DMM J 39200 connected to ground.
  2. Turn the key to Start.

Does the DMM display near the specified value with the key in the Start position?

B+

Go to Step 6

Go to Step 7

6

  1. Turn the key to Off.
  2. Disconnect PCM connector C2.
  3. Probe the Crank Request circuit at the PCM harness connector using DMM J 39200 connected to ground.
  4. Turn the key to Start.

Does the DMM display near the specified value with the key in the Start position?

B+

Go to Step 17

Go to Step 11

7

Check for the following conditions and repair as necessary:

    • The Crank Request circuit open or shorted to ground between the ignition switch and the Crank fuse
    • Poor connections/terminal tension at the ignition switch
    • An ignition switch problem

Refer to Intermittents and Poor Connections Diagnosis .

Is the action complete?

--

Go to Step 19

--

8

  1. Turn the key to Off.
  2. Disconnect the PCM.
  3. Probe the Crank Request circuit at the PCM harness connector using DMM J 39200 connected to ground.
  4. Turn the key to On.

Does the DMM display near the specified value with the key in the On position?

B+

Go to Step 9

Go to Step 18

9

  1. Turn the key to Off.
  2. Disconnect the Ignition switch.
  3. Probe the Crank Request circuit at the PCM harness connector using DMM J 39200 connected to ground.

Is voltage indicated?

--

Go to Step 13

Go to Step 10

10

Check for continuity between the Crank Request circuit and the following other circuits in the Ignition switch harness connector:

    • IGN 0
    • IGN 1
    • IGN 3
    • ACC 1

Is continuity indicated?

--

Go to Step 14

Go to Step 16

11

Repair the open/high resistance Crank Request circuit.

Is the action complete?

--

Go to Step 19

--

12

Check for the following conditions and repair as neccessary:

    • The Crank Request circuit shorted to ground
    • A shorted component on the Crank Request circuit

Is the action complete?

--

Go to Step 19

--

13

Repair the Crank Request circuit shorted to power.

Is the action complete?

--

Go to Step 19

--

14

Repair the circuits that are shorted together.

Is the action complete?

--

Go to Step 19

--

15

Check for poor connections/terminal tension at the Ignition switch. Refer to Intermittents and Poor Connections Diagnosis

Was a problem found and corrected?

--

Go to Step 19

Go to Step 16

16

Replace the Ignition switch.

Is the action complete?

--

Go to Step 19

--

17

Check for poor connections/terminal tension at the PCM. Refer to Intermittents and Poor Connections Diagnosis

Was a problem found and corrected?

--

Go to Step 19

Go to Step 18

18

Replace the PCM. Refer to Powertrain Control Module Replacement/Programming

Is the action complete?

--

Go to Step 19

--

19

Monitor Crank Request using a scan tool.

Does the scan tool indicate No with the key in the On position and Yes with the key in the Start position?

--

System OK

Go to Step 2