GM Service Manual Online
For 1990-2009 cars only
Makes
🢒
Oldsmobile
🢒
1999
🢒
Intrigue
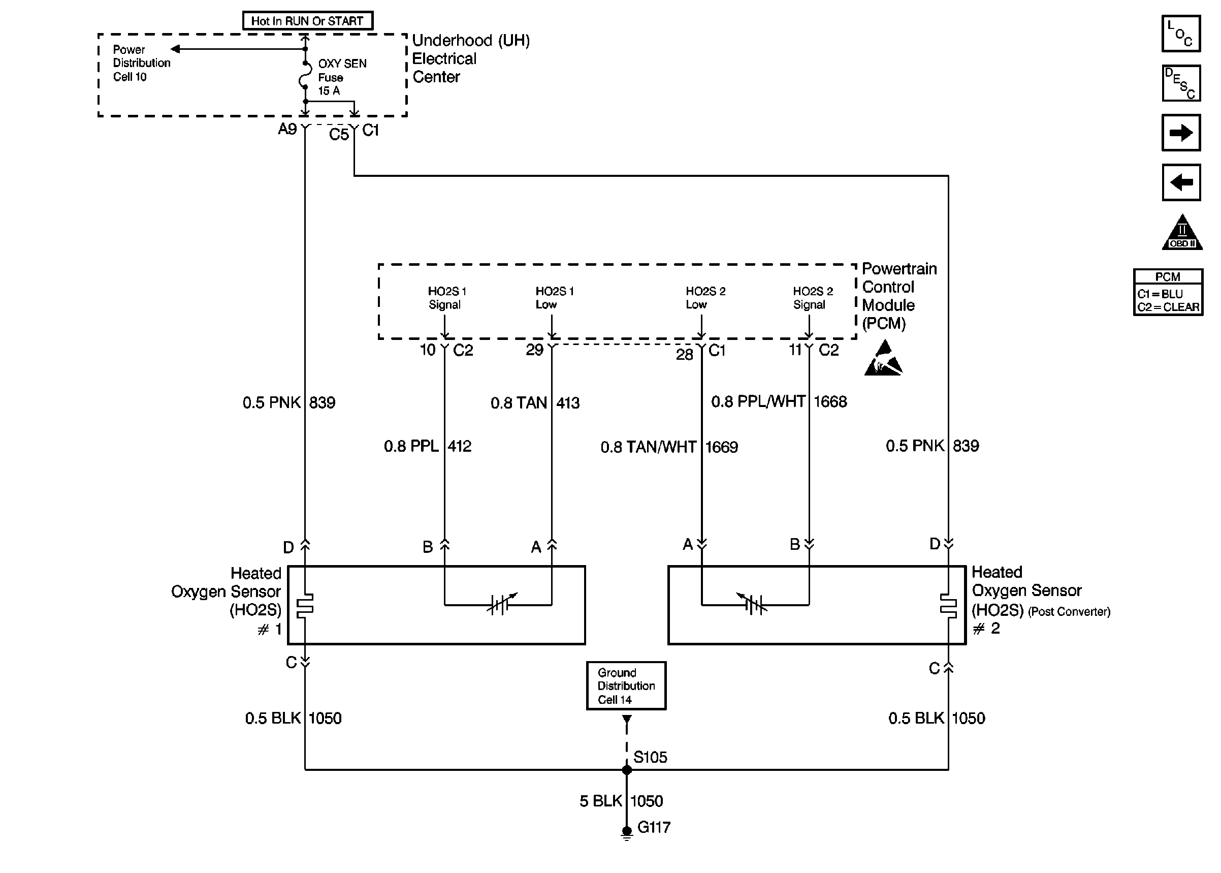
🢒 (HO2S) #1, (HO2S) #2
(HO2S) #1, (HO2S) #2
Heated Oxygen Sensor (HO2S) #1 and #2
Engine Controls Components
Information Sensors/Switches Description
Air (98 W OLDS 3.5L LX5)
A/C Refrigerant Pressure Sensor, TP Sensor, Map Sensor, ECT Sensor, IAT sensor
OBD II Symbol Description Notice
Handling ESD Sensitive Parts Notice