GM Service Manual Online
For 1990-2009 cars only
Makes
🢒
Oldsmobile
🢒
1999
🢒
Intrigue
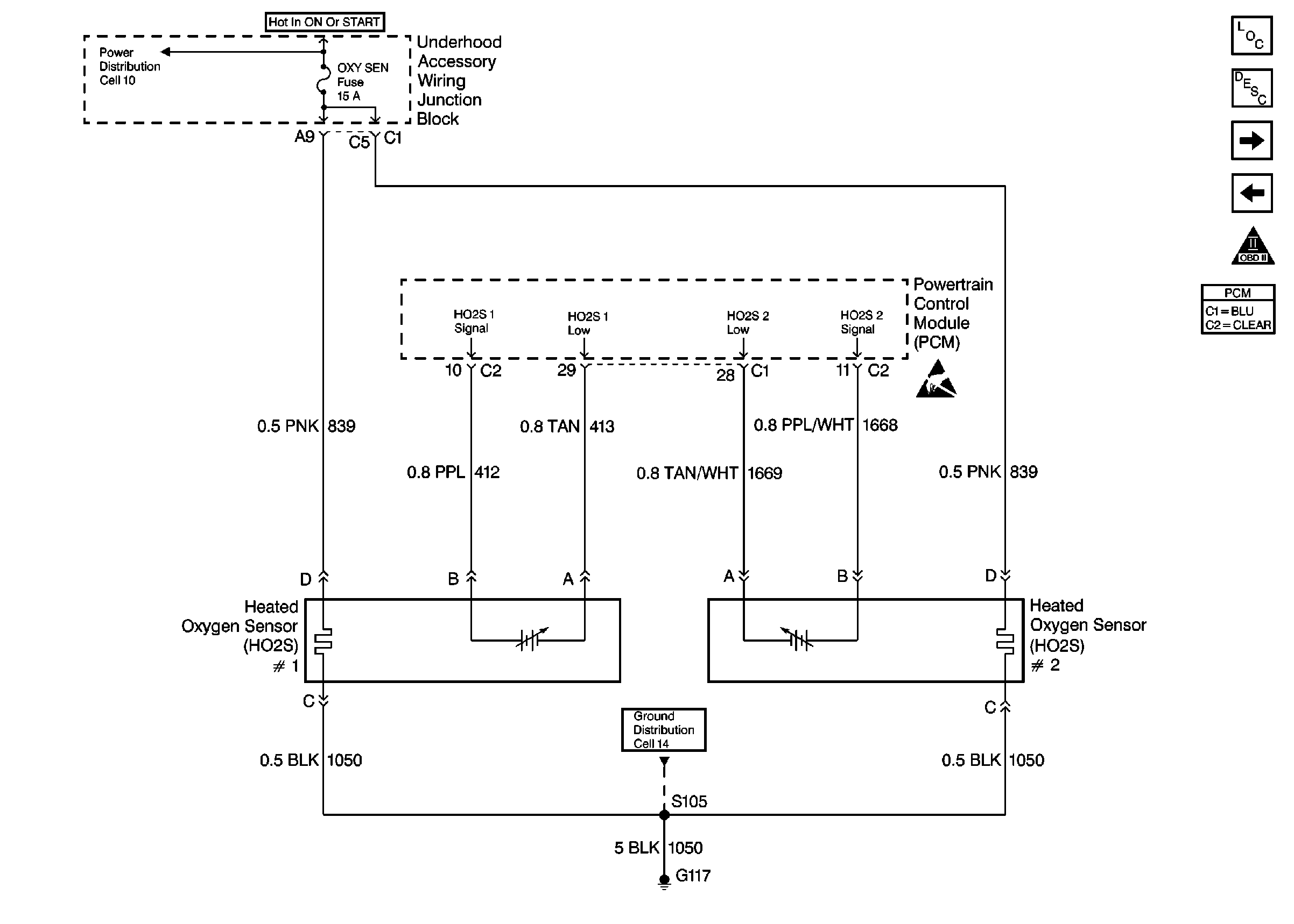
🢒 Heated Oxygen Sensor (HO2S) #1 and #2
Heated Oxygen Sensor (HO2S) #1 and #2
Heated Oxygen Sensor (HO2S) #1 and #2
Cell 10: Underhood Accessory Wiring Junction Block
MAF, IAC, EGR, and EVAP
Engine Data Sensors
OBD II Symbol Description Notice
Engine Controls Components
Cell 14: L36 Engine Ground G117
Handling ESD Sensitive Parts Notice