GM Service Manual Online
For 1990-2009 cars only
Makes
🢒
Oldsmobile
🢒
2001
🢒
Intrigue
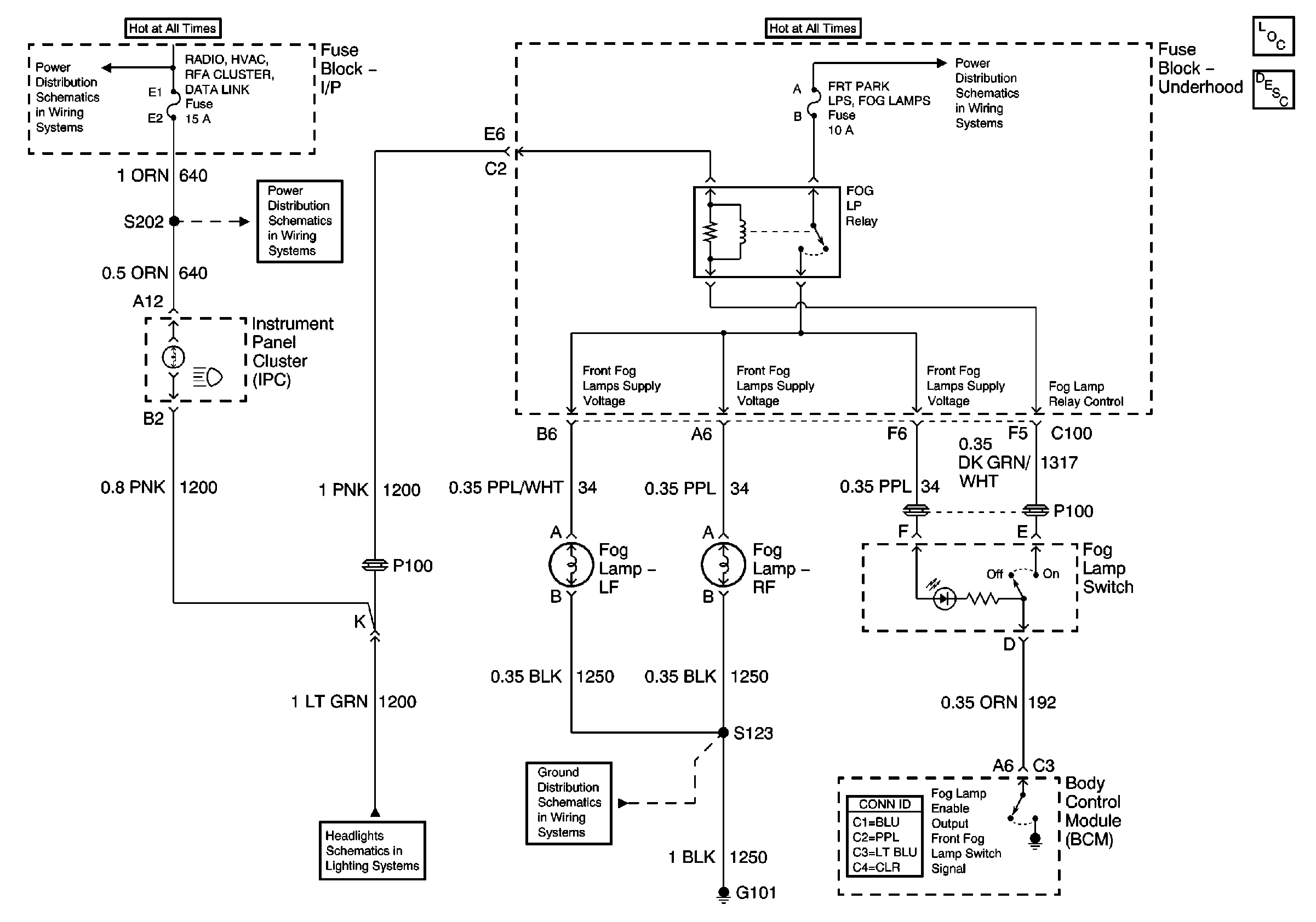
🢒 Fog Lamps, Fog Lamp Switch and Grounds
Fog Lamps, Fog Lamp Switch and Grounds
Fog Lamps, Fog Lamp Switch and Grounds
Master Electrical Component List original
Exterior Lighting Systems Description and Operation
Battery, MaxiFuses, Fusible Link, CRANK, FOG, A/C CLU, R/CMPT, R/PMP, HORN, and IGN Main Relays
INADV POWER BUS/RAP, BCM, RADIO/HVAC/RFA/CLUSTER/DATA LINK, CIGAR LTR/AUXPOWER/POWER DROP Fuses and RAP Relay
INADV POWER BUS/RAP, BCM, RADIO/HVAC/RFA/CLUSTER/DATA LINK, CIGAR LTR/AUXPOWER/POWER DROP Fuses and RAP Relay
Headlamps, Headlamp Switch and High Beam Indicator
Grounds G100, G101, G110