GM Service Manual Online
For 1990-2009 cars only
Makes
🢒
Oldsmobile
🢒
2002
🢒
Intrigue
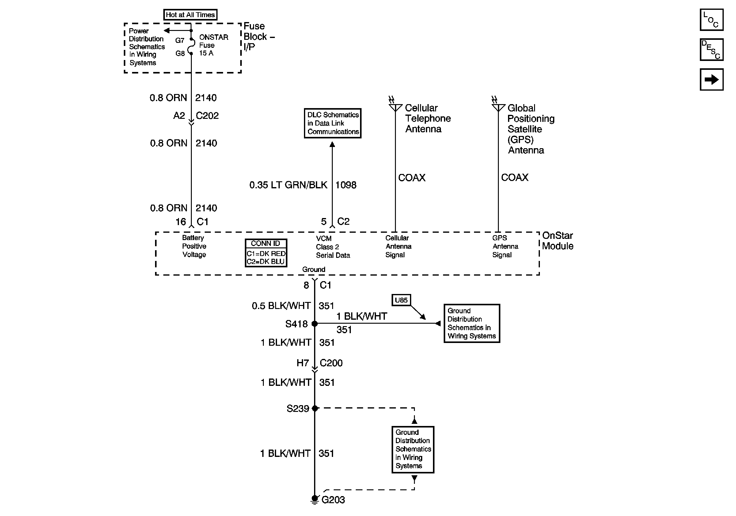
🢒 02 W-Olds Cellular Communication: (Power, Grounds, and DLC)
02 W-Olds Cellular Communication: (Power, Grounds, and DLC)
Power, Grounds, and DLC
Master Electrical Component List
OnStar Description and Operation
02 W-Olds Cellular Communication: (Audio Communication and Inside R.View Mirror)
ONSTAR, LH HEATED SEAT, RH HEATED SEAT Fuses, POWER SEATS Circuit Breaker, and REAR DEFOG Circuit Breaker
G203
G203