Refer to
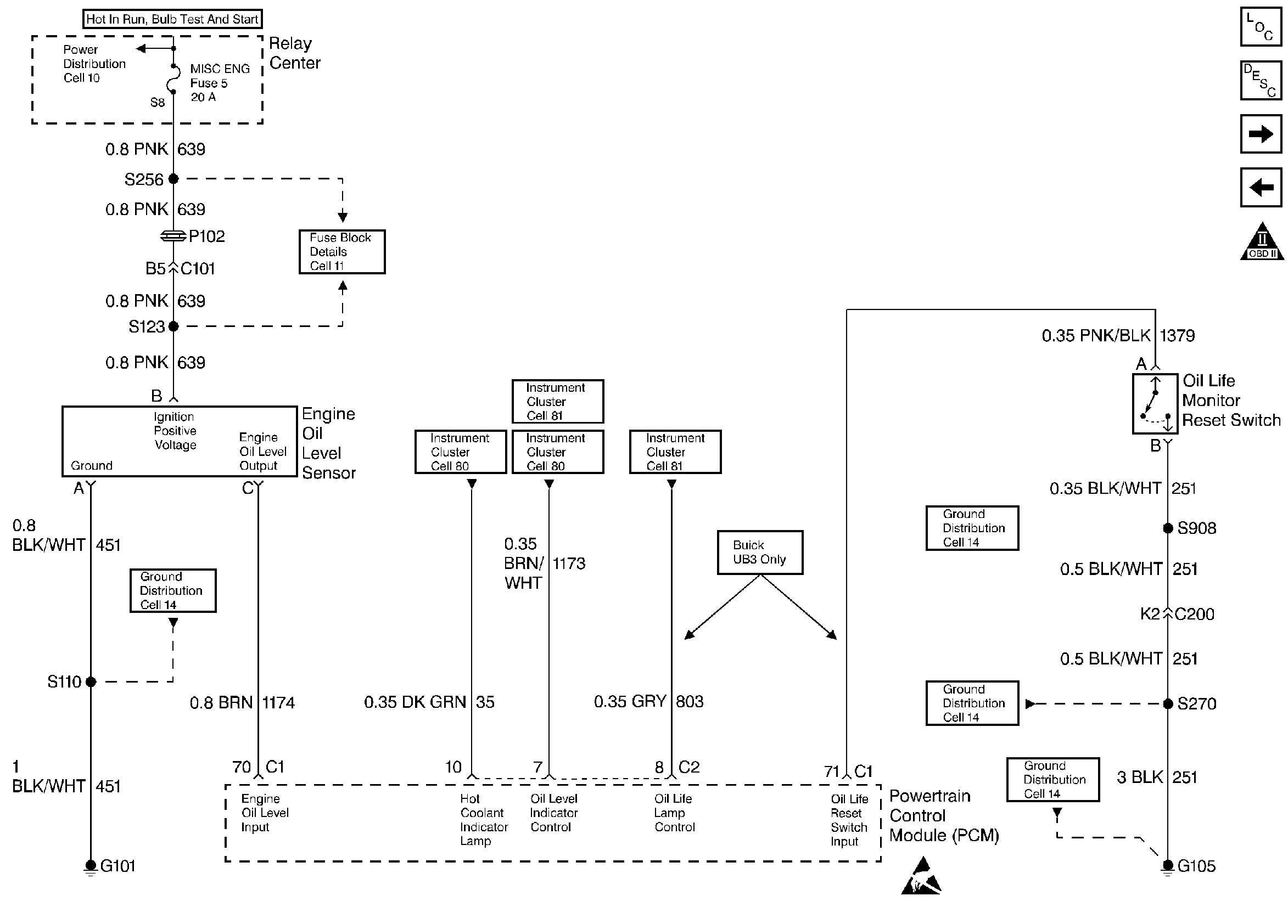
Engine Oil Life Reset, Engine Oil Life Level Sensor
.
To determine the engine oil life remaining, the PCM monitors engine coolant temperature, the number of crankshaft revolutions, vehicle speed, engine speed, and calculated oil temperature. When the PCM determines that the engine oil is near the end of its useful life, it will command the cluster via serial data (CKT 800) to illuminate the Change Oil Soon indicator or Change Oil Soon/Now message after startup. The PCM will command the Change Oil Soon indicator or Change Oil Soon/Now message ON after each startup until the engine oil life monitor is reset by grounding the Oil Life Monitor reset circuit through the oil life monitor reset switch for longer than 5 seconds.
The Oil Life Monitor reset circuit is grounded for over 60 seconds.
| • | The PCM will not illuminate the malfunction indicator lamp (MIL). |
| • | The PCM will store conditions which were present when the DTC set as Failure Records data only. This information will not be stored as Freeze Frame data. |
| • | A History DTC will clear after 40 consecutive warm-up cycles have occurred without a malfunction. |
| • | The DTC can be cleared by using the scan tool Clear Info function. |
An intermittent may be caused by rubbed through wire insulation. Check for the following conditions:
| • | Poor Connection or Damaged Harness: Inspect the PCM harness for a short to ground in the Oil Life Monitor reset circuit, improper mating, broken locks, improperly formed or damaged terminals, poor terminal to wire connection, and damaged harness. |
| • | Intermittent Test: Using a DVM to B+, observe voltage on the Oil Life Monitor reset circuit at the PCM connector while moving related connectors and wiring harness. If the failure is induced, the voltage will change. This may help to isolate the location of the malfunction. |
| • | DTC P1619 can be set by depressing the Oil Life Monitor Reset switch for an extended period of time. |
Reviewing the Fail Records vehicle mileage since the diagnostic test last failed may help determine how often the condition that caused the DTC to be set occurs. This may assist in diagnosing the condition.
Number(s) below refer to the step number(s) on the Diagnostic Table.
Step | Action | Value(s) | Yes | No |
|---|---|---|---|---|
1 | Was the Powertrain On-Board Diagnostic System Check performed? | -- | ||
2 |
Does Oil Life Switch display Pressed? | -- | Go to Diagnostic Aids | |
Is the test light ON? | -- | |||
Is the test light ON? | -- | |||
5 | Locate and repair short to ground in the Oil Life Monitor Reset circuit. Refer to Repair Procedures in Electrical Diagnosis. Is action complete? | -- | -- | |
6 | Replace the PCM. Refer to Powertrain Control Module Replacement/Programming . Is action complete? | -- | -- | |
7 | Replace the Oil Life Monitor Reset switch. Refer to On-Vehicle Service in Instrument Panel, Gages, and Console. Is action complete? | -- | -- | |
8 |
Does Oil Life Switch display Pressed? | -- | System OK |