GM Service Manual Online
For 1990-2009 cars only
Makes
🢒
Oldsmobile
🢒
2003
🢒
Silhouette
🢒
Body and Accessories
🢒
Theft Deterrent
🢒 Theft Deterrent System Schematics
Figure
1:
Content Theft Deterrent (CTD) System
Master Electrical Component List
Theft Systems Description and Operation
Vehicle Theft Deterrent (VTD) System
EBCM, BATT Main 1, RADIO and PARK LP Fuses
Door Locks, Sliding Door Jamb Switches and Liftgate Door Lock
Door Lock Switches
Key Cylinder Switches
Door Lock Switches
BCM, Instrument Panel Cluster (IPC) and Grounds
EBCM, BATT Main 1, RADIO and PARK LP Fuses
G200, Page 1 of 3
Horns
Park Brake Indocator Switch and DRL Ambient Light Sensor
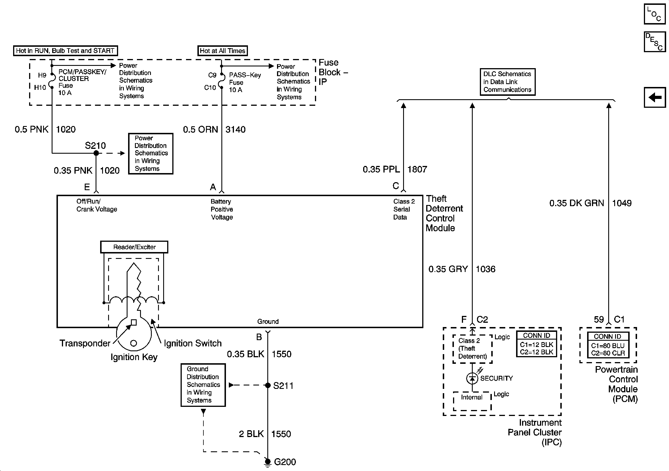
Figure
2:
Vehicle Theft Deterrent (VTD) System
Master Electrical Component List
Theft Systems Description and Operation
Content Theft Deterrent (CTD) System
IGN Main 1, SDM, T/SIG, CRUISE and PCM PASS KEY/CLUSTER Fuses
IGN Main 1, SDM, T/SIG, CRUISE and PCM PASS KEY/CLUSTER Fuses
Headlamps and Fuse Block - I/P Fuses
Data Link Connector (DLC)
G200, Page 1 of 3