GM Service Manual Online
For 1990-2009 cars only
Makes
🢒
Opel
🢒
2007
🢒
GT
🢒 Low Speed LAN
Low Speed LAN
Low Speed LAN
Master Electrical Component List
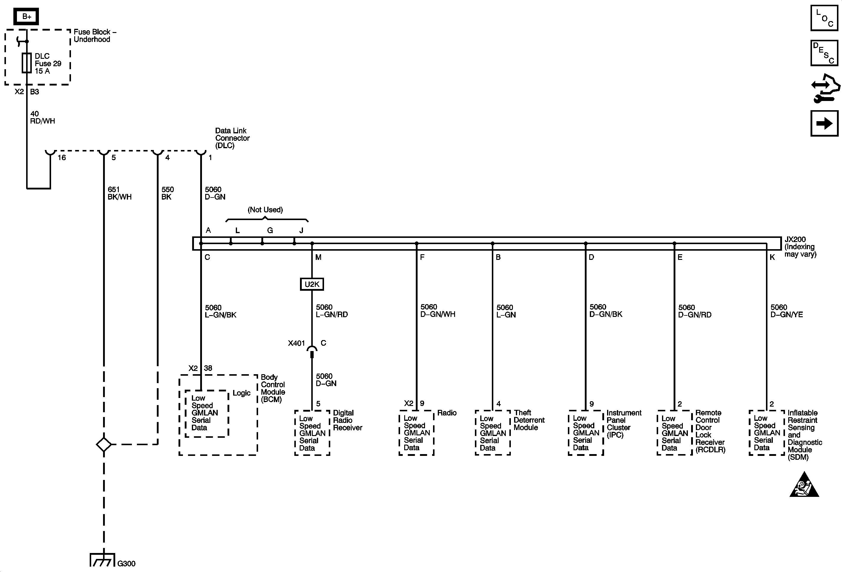
Data Link Communications Description and Operation
Control Module References
High Speed LAN
B+ Bus Bar - 2 of 2
SIR Schematic Icons
G300 - 2 of 2