GM Service Manual Online
For 1990-2009 cars only
Makes
🢒
Opel
🢒
2008
🢒
GT
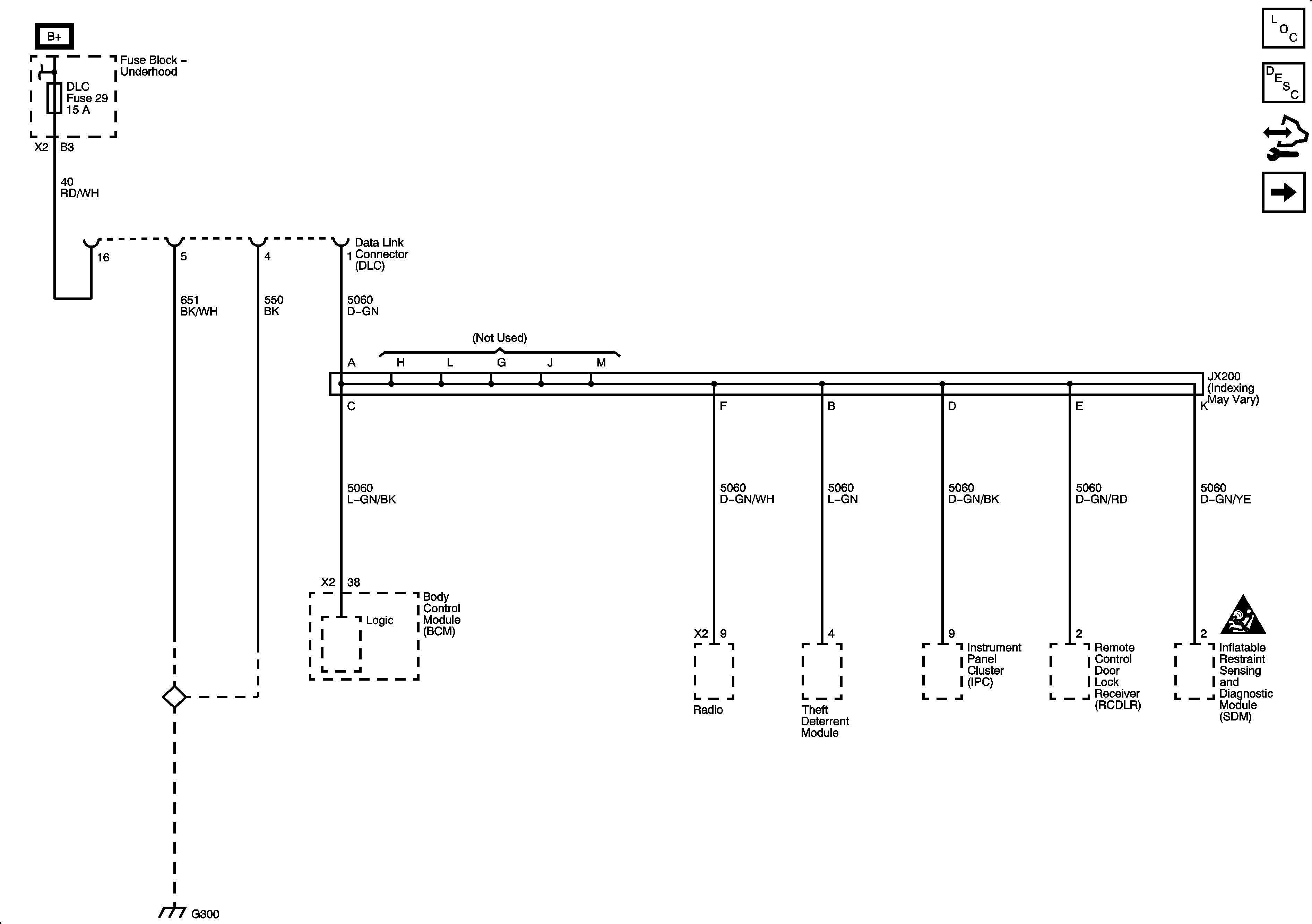
🢒 Low Speed LAN
Low Speed LAN
Low Speed LAN
Master Electrical Component List
Data Link Communications Description and Operation
Control Module References
High Speed LAN
G300 - 1 of 2
G300 - 2 of 2
BCM, DR LCK, ECM/TCM. INT LIGHT, PWR WNDW, RDO and SDM Fuses