GM Service Manual Online
For 1990-2009 cars only
Makes
🢒
Opel
🢒
2008
🢒
GT
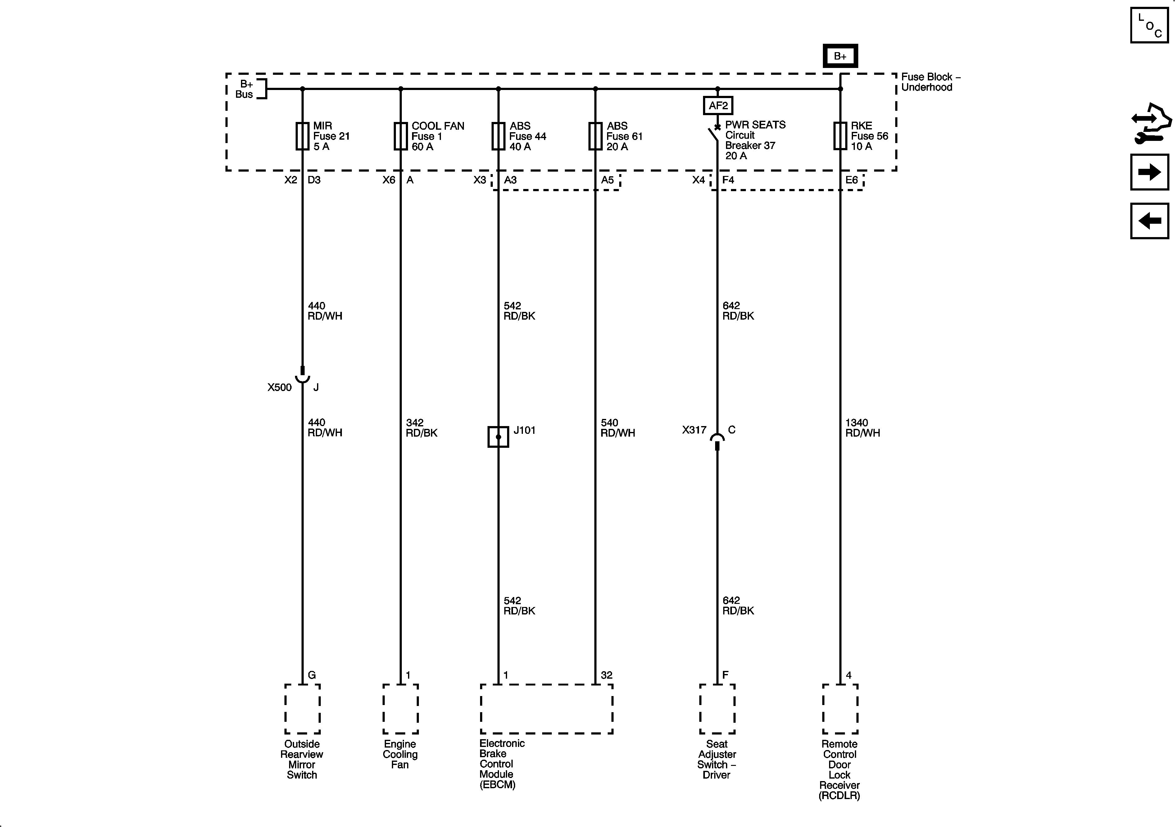
🢒 MIR, COOLING FAN, ABS, RKE Fuses and PWR SEATS Circuit Breaker
MIR, COOLING FAN, ABS, RKE Fuses and PWR SEATS Circuit Breaker
MIR, COOLING FAN, ABS, RKE Fuses and PWR SEATS Circuit Breaker
Master Electrical Component List
Control Module References
BCM, PWR WNDW, DR LCK, INT LIGHT, ECM/TCM, SDM, and RDO Fuses
DLC, ECM, EMISSIONS, IGN IGN MDL, and TURBO Fuses
B+ Bar (2 of 2)
B+ Bar (2 of 2)