GM Service Manual Online
For 1990-2009 cars only
Makes
🢒
Opel
🢒
2009
🢒
GT
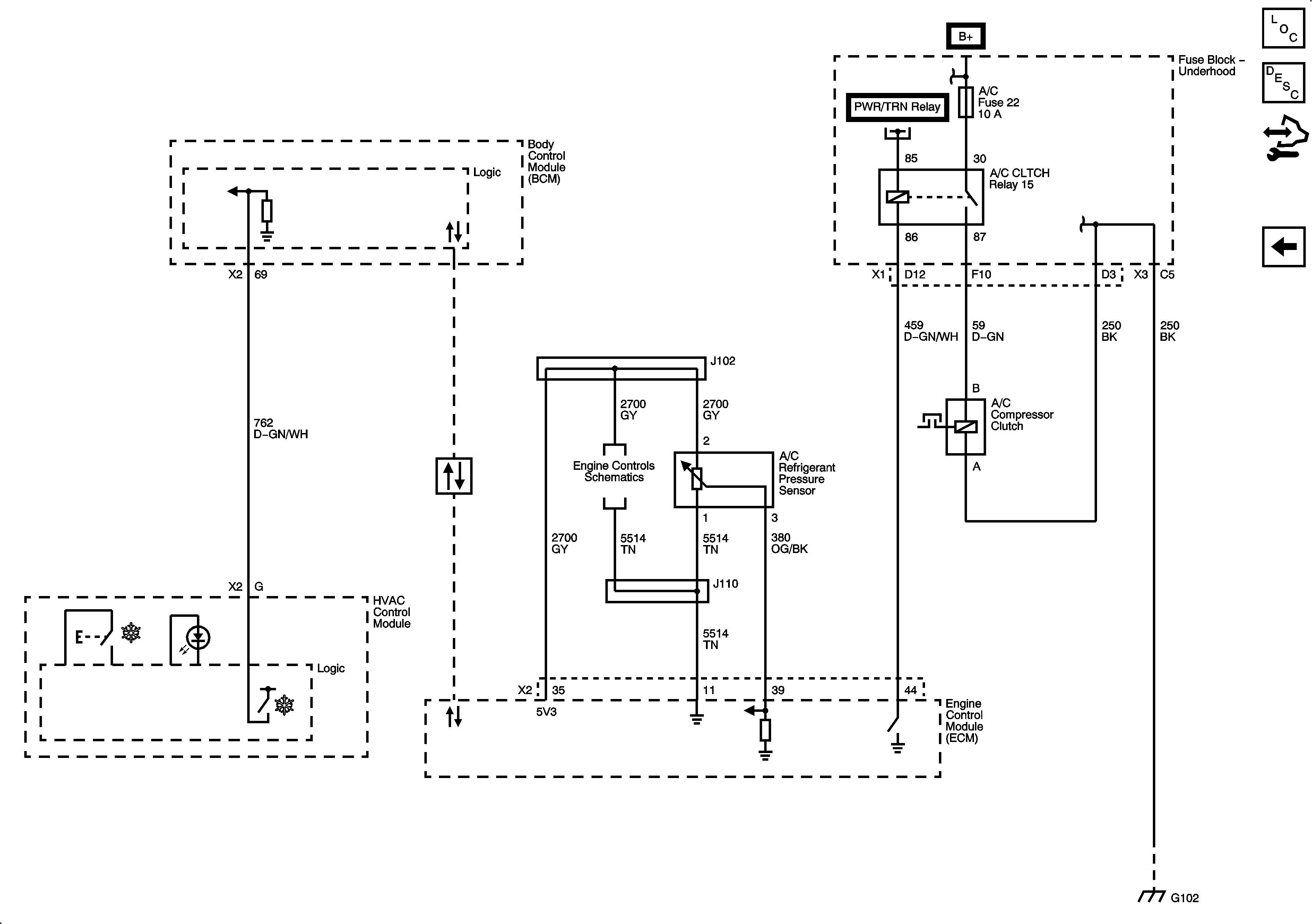
🢒 Compressor Controls
Compressor Controls
Compressor Controls
Master Electrical Component List
Manual HVAC Description and Operation
Control Module References
Mode and Air Temperature Controls
B+ Bar (1 of 2)
B+ Bar (1 of 2)
B+ Bar (2 of 2)
High Speed LAN
Power, Ground, Data Link, and MIL
G101 and G102