GM Service Manual Online
For 1990-2009 cars only
Makes
🢒
Pontiac
🢒
2000
🢒
Bonneville
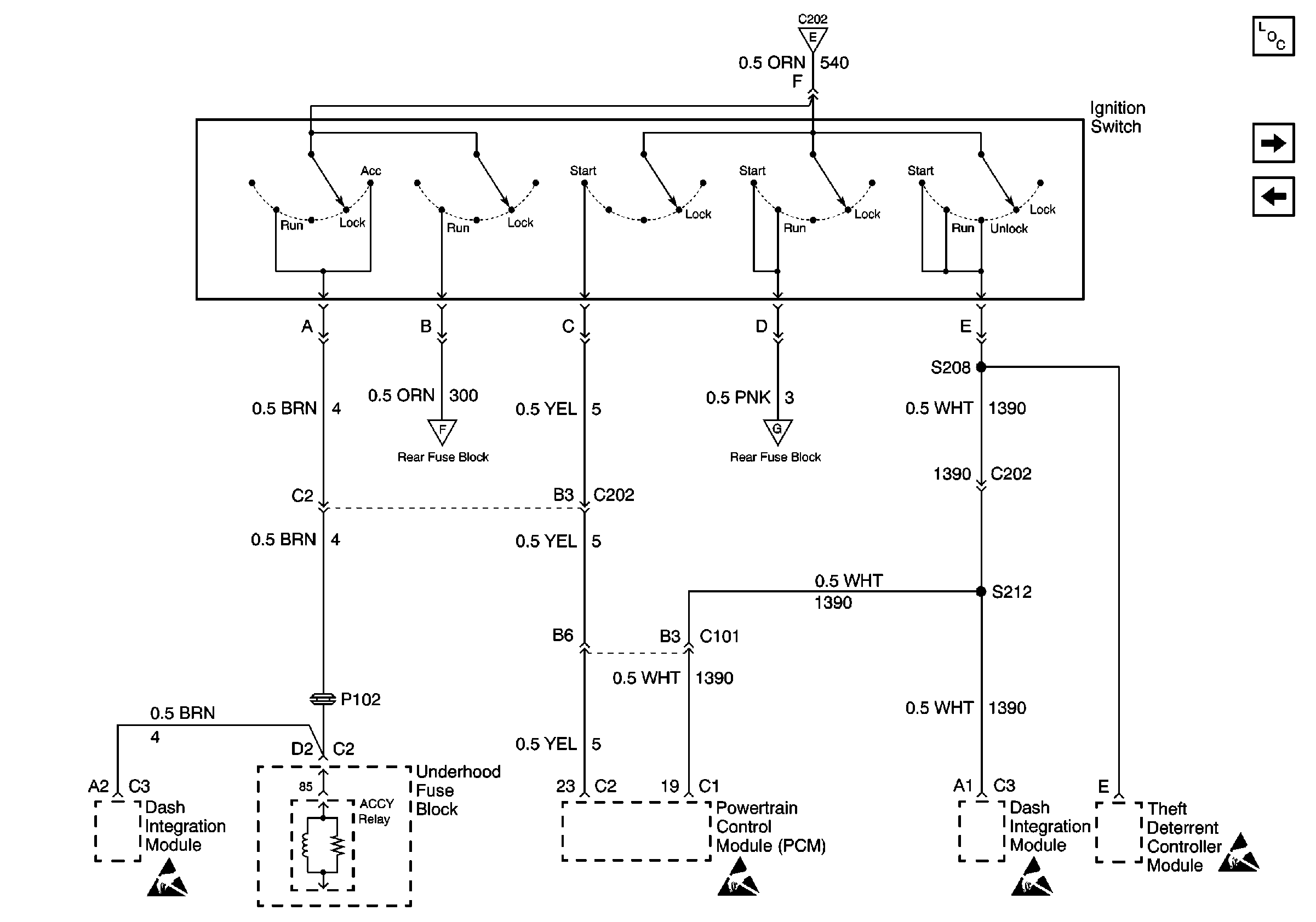
🢒 Ignition Switch (1 of 2)
Ignition Switch (1 of 2)
Ignition Switch (1 of 2)
Power and Grounding Components
Ignition Switch (2 of 2)
PARK and REVERSE Relay, NSBU and IGN SW Fuses (Rear Fuse Block)
Ignition Switch (2 of 2)
Ignition Switch (2 of 2)
Handling ESD Sensitive Parts Notice
Handling ESD Sensitive Parts Notice
Handling ESD Sensitive Parts Notice
Handling ESD Sensitive Parts Notice
Handling ESD Sensitive Parts Notice