GM Service Manual Online
For 1990-2009 cars only
Makes
🢒
Pontiac
🢒
2000
🢒
Bonneville
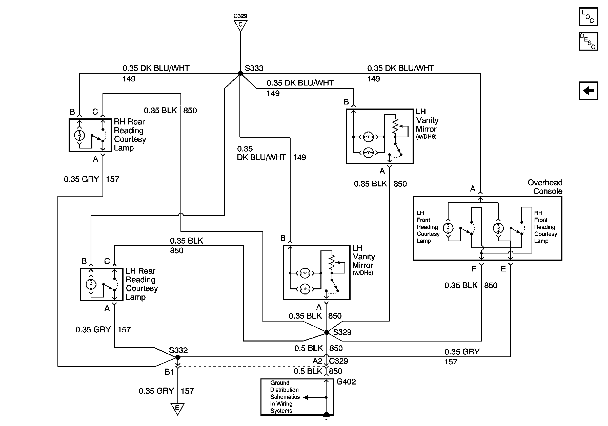
🢒 Rear Courtesy/Reading Lamps, and Vanity Mirrors
Rear Courtesy/Reading Lamps, and Vanity Mirrors
Rear Courtesy/Reading Lamps, and Vanity Mirrors
Lighting Systems Components
Interior Lights Circuit Description
RH Courtesy Lamps
Cell 114: LH Courtesy Lamps
RH Courtesy Lamps
G402
G402