GM Service Manual Online
For 1990-2009 cars only
Makes
🢒
Pontiac
🢒
2001
🢒
Bonneville
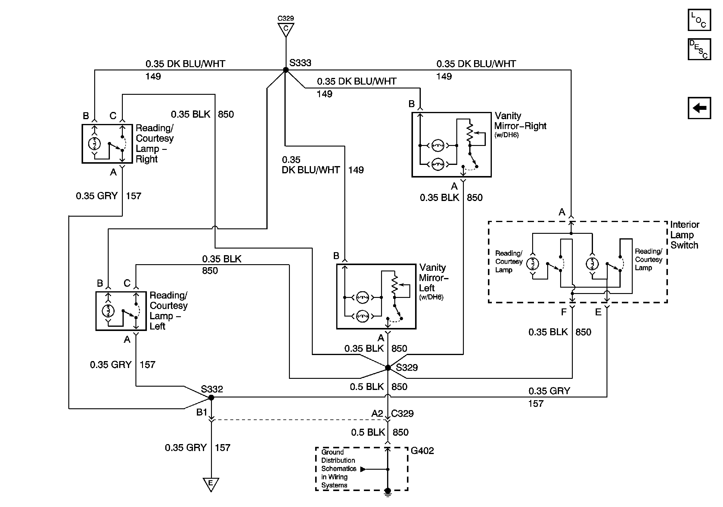
🢒 Headliner Lamps
Headliner Lamps
Headliner Lamps
Master Electrical Component List
Right Courtesy and IP Compartment Lamps
Left Courtesy, Rear Compartment, and Ignition Cylinder Lamps
G402
Right Courtesy and IP Compartment Lamps