GM Service Manual Online
For 1990-2009 cars only
Makes
🢒
Pontiac
🢒
2004
🢒
Bonneville
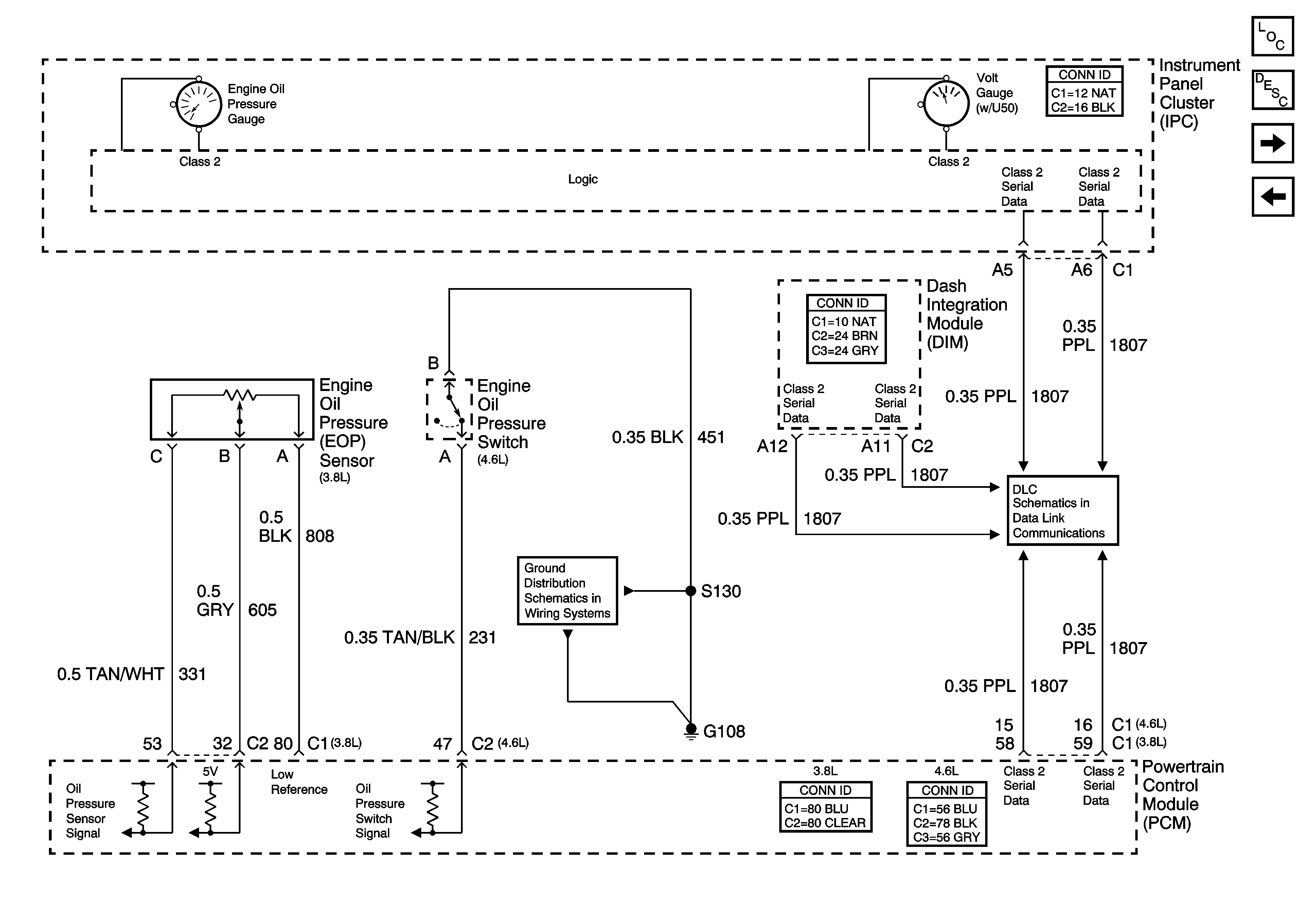
🢒 PCM Signals Engine Oil, and Volt Indicators
PCM Signals Engine Oil, and Volt Indicators
PCM Signals - Engine Oil and Volt Indicators
Master Electrical Component List
Instrument Cluster Description and Operation
Serial Data Class 2
G108, G110, and G111 - 4.6L
DIM, PCM, and EBCM Signals Traction, ABS, Brake, Battery and MIL Indicators
Speedometer, Tachometer, and Fuel Indicators