GM Service Manual Online
For 1990-2009 cars only
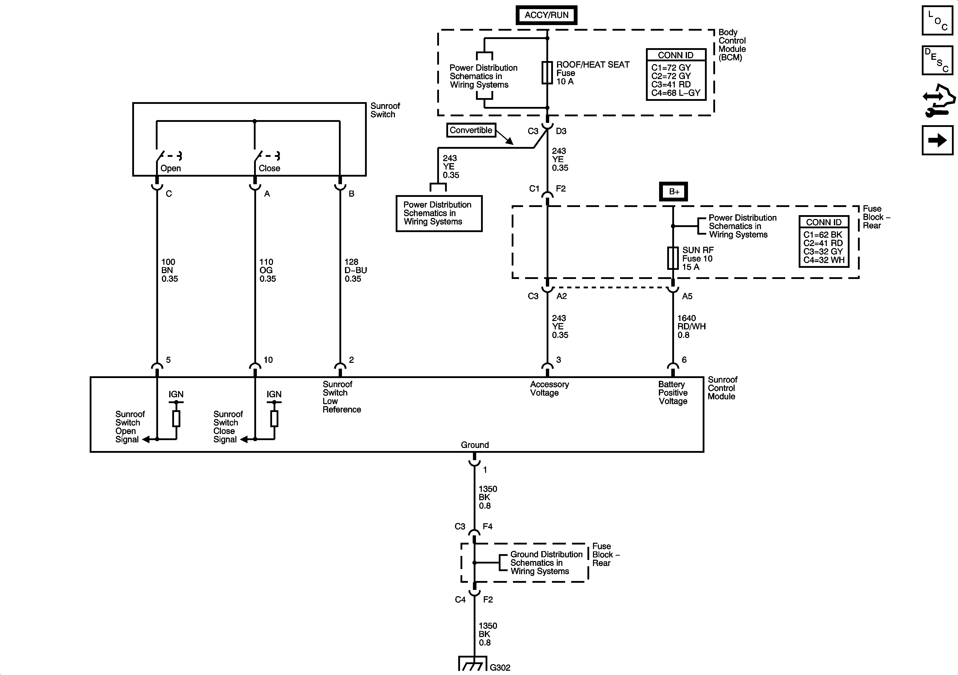
Figure 1:

CF5


Object Number: 1657735  Size: FS
Master Electrical Component List
Sunroof Description and Operation (W/RPO CF5)
Control Module References
C3Y
Underhood Fuse Block IBCM 2, Body Control Module (BCM) ACCESSORY Relay, DOOR LOCK, POWER WINDOWS, ROOF/HEAT SEAT and WPR SW Fuses
Underhood Fuse Block IBCM 2, Body Control Module (BCM) ACCESSORY Relay, DOOR LOCK, POWER WINDOWS, ROOF/HEAT SEAT and WPR SW Fuses
Underhood Fuse Block RBEC 1 Fuse and Rear Fuse Block AUDIO AMP, BACK UP LP, CIG/AUX, HTD ST, RKE/XM/DVD/VGD, RR DEFOG RR DEFOG and SUN RF Fuses
G302
G302
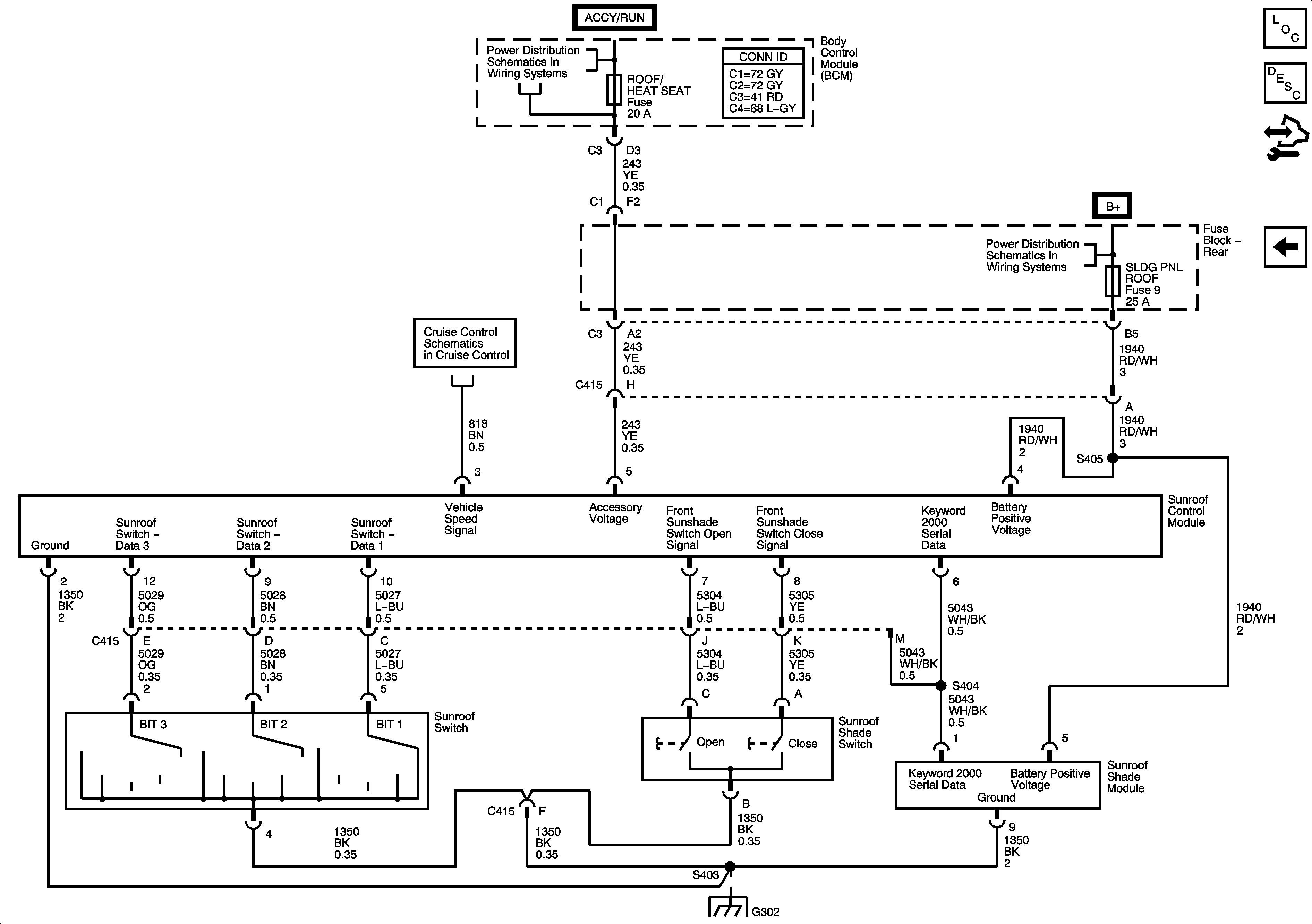
Figure 2:

C3Y


Object Number: 1657736  Size: FS
Master Electrical Component List
Sunroof Description and Operation (W/RPO C3Y)
Control Module References
CF5
Underhood Fuse Block IBCM 2, Body Control Module (BCM) ACCESSORY Relay, DOOR LOCK, POWER WINDOWS, ROOF/HEAT SEAT and WPR SW Fuses
Brake Pedal Position Sensor, Clutch Pedal Position (CPP) Switch, and Stop Lamp Switch Signal
Underhood Fuse Block RBEC 2, RUN RLY, Body Control Module (BCM), HVAC BLOWER HIGH Relay, RUN Relay, HVAC BLOWER, HVAC CTRL (IGN) Rear Fuse Block FUEL Relay, PARK LP Relay, TRUNK Relay, DRV ST, EMISSIO
G302