GM Service Manual Online
For 1990-2009 cars only
Makes
🢒
Pontiac
🢒
2004
🢒
GTO
🢒
Brakes
🢒
Hydraulic Brakes
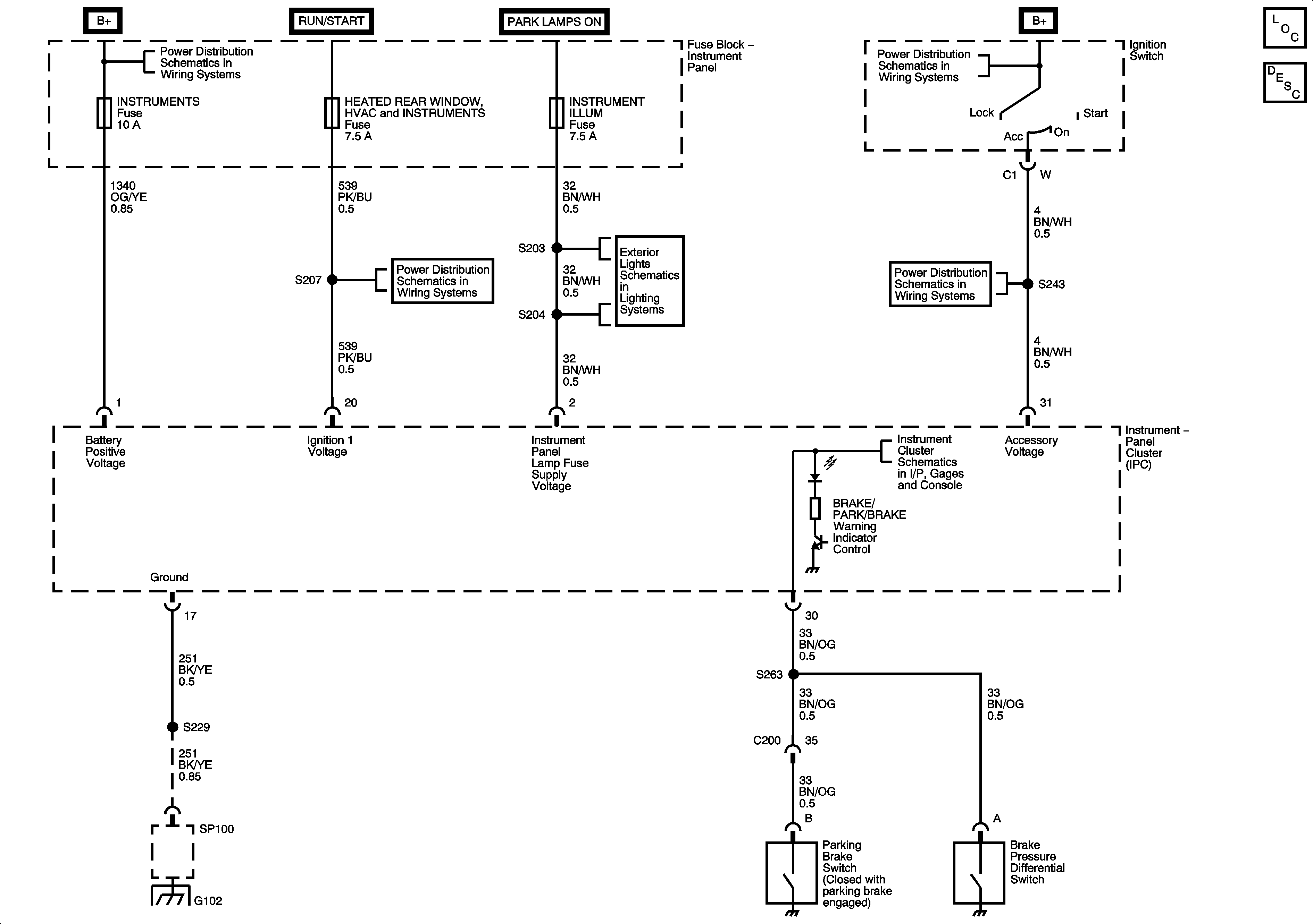
🢒 Brake Warning System Schematics
Master Electrical Component List
Brake Warning System Description and Operation
Main, Blower, Rad Fan Small, Power Door Locks, Theft, Horn, Power Windows Fuses
Turn Signals, Heated Rear Window, HVAC and Instruments Fuses
Front Marker Lamps
Ignition Switch
Ignition Switch
SP100 and G102
MIL, Brake, SCR, Door Ajar, Seat Belt Indicators