GM Service Manual Online
For 1990-2009 cars only
Makes
🢒
Pontiac
🢒
2001
🢒
Grand Am
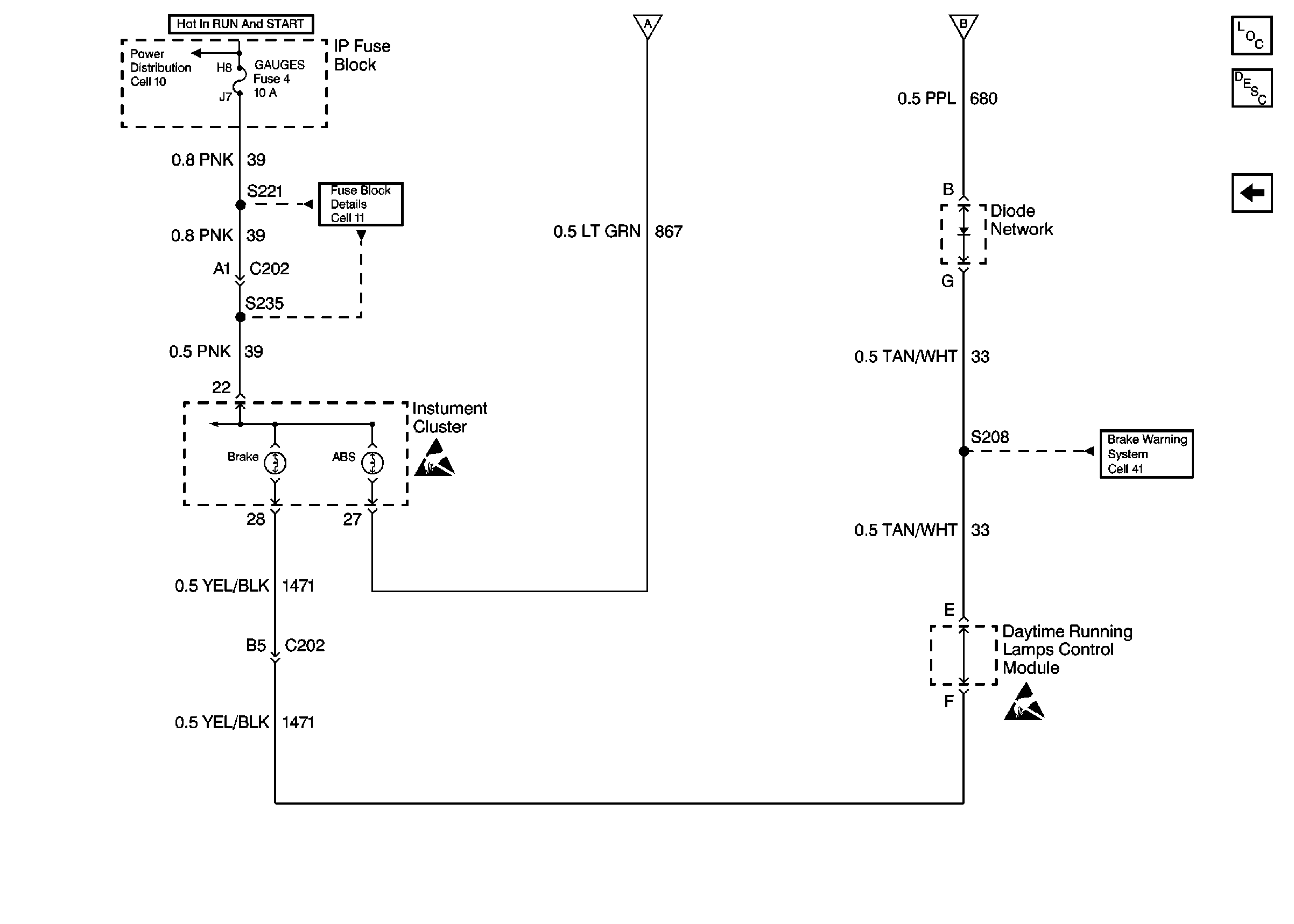
🢒 Cell 44: Antilock Brake Warning Circuit
Cell 44: Antilock Brake Warning Circuit
Cell 44: Antilock Brake Warning Circuit
Cell 10: Hot in Run and Start Fuses
Cell 44
Cell 11: Gauges, Turn/Backup, and ETM fuses
Cell 44
ABS Components
ABS Description
Cell 44
Handling Electrostatic Discharge Sensitive Parts Notice
Handling Electrostatic Discharge Sensitive Parts Notice
Cell 41: Brake Warning Circuit